Hotărârea nr. 1 din 13.01.2020
Hotărârea n. 1 din 13.01.2020 cu privire la aprobarea Raportului privind exercitarea jurisdicției constituționale în anul 2019
Subiectul sesizării: Generală
Tipul hotărârii: generală
Prevedere: generală
Hotărârea Curții Constituționale:
1. h1_2020.01.13 raport CC 2019_rou.pdf
2. h1_2020.01.13 raport CC 2019_rus.pdf
HOTĂRÂRE
cu privire la aprobarea Raportului privind exercitarea jurisdicției constituționale în anul 2019
CHIŞINĂU
13 ianuarie 2020
În numele Republicii Moldova,
Curtea Constituțională, judecând în componența:
dlui Vladimir ȚURCAN, președinte,
dlui Eduard ABABEI,
dnei Domnica MANOLE,
dlui Nicolae ROȘCA,
dnei Liuba ȘOVA,
dlui Serghei ȚURCAN, judecători,
cu participarea dnei Elena Tentiuc, șef al Secretariatului Curții,
examinând în ședință plenară Raportul privind exercitarea jurisdicției constituționale în anul 2019,
având în vedere prevederile articolului 26 din Legea nr. 317 din 13 decembrie 1994 cu privire la Curtea Constituțională, articolului 61 alin. (1) și articolului 62 lit. f) din Codul jurisdicției constituționale nr.502 din 16 iunie 1995,
în baza articolului 10 din Legea cu privire la Curtea Constituțională, a articolului 5 lit. i) și a articolului 80 din Codul jurisdicției constituționale,
HOTĂRĂŞTE:
1. Se aprobă Raportul privind exercitarea jurisdicției constituționale în anul 2019, conform anexei.
2. Prezenta hotărâre se publică în „Monitorul Oficial al Republicii Moldova”.
Președinte Vladimir ȚURCAN
Chișinău, 13 ianuarie 2020,
HCC nr. 1
Aprobat
prin Hotărârea Curții Constituționale
nr. 1 din 13 ianuarie 2020
RAPORT
privind exercitarea jurisdicției constituționale în anul 2019
TITLUL I
SISTEMUL CONSTITUȚIONAL ÎN REPUBLICA MOLDOVA
A. Statutul și atribuțiile Curții Constituționale
Statutul Curții Constituționale, unica autoritate de jurisdicție constituțională în Republica Moldova, care este autonomă și independentă față de puterile legislativă, executivă și judecătorească, este stabilit de Constituție, care prevede principiile și principalele atribuții funcționale ale Curții. Statutul Curții Constituționale este determinat de rolul său primordial de asigurare a respectării următoarelor valori: preeminența dreptului, supremația Constituției, democrația, separația puterilor în stat, drepturile omului. Aceste funcții majore sunt realizate prin intermediul instrumentelor garantate de Constituție.
În cadrul bunei organizări a autorității statale, rolul Curții Constituționale este esențial și definitoriu. Ea reprezintă un garant al democrației și al egalității în fața legii. Totodată, Curtea Constituțională contribuie la buna funcționare a autorităților publice în cadrul raporturilor constituționale de separație, echilibru, colaborare și control reciproc dintre puterile statului.
Atribuțiile constituționale prevăzute de articolul 135 din Constituție sunt dezvoltate în Legea nr. 317 din 13 decembrie 1994 cu privire la Curtea Constituțională și în Codul jurisdicției constituționale, adoptat prin Legea nr. 502 din 16 iunie 1995, care reglementează, inter alia, procedura de examinare a sesizărilor, modul de alegere a judecătorilor Curții Constituționale și a Președintelui Curții, atribuțiile, drepturile și responsabilitățile acestora. Astfel, în conformitate cu prevederile constituționale, Curtea Constituțională:
a) exercită, la sesizare, controlul constituționalității legilor, regulamentelor și hotărârilor Parlamentului, a decretelor Președintelui Republicii Moldova, a hotărârilor și ordonanțelor Guvernului, precum și a tratatelor internaționale la care Republica Moldova este parte;
b) interpretează Constituția;
c) se pronunță asupra inițiativelor de revizuire a Constituției;
d) confirmă rezultatele referendumurilor republicane;
e) confirmă rezultatele alegerii Parlamentului și a Președintelui Republicii Moldova, validează mandatele deputaților și al Președintelui Republicii Moldova;
f) constată circumstanțele care justifică dizolvarea Parlamentului, demiterea Președintelui Republicii Moldova, interimatul funcției de Președinte, imposibilitatea Președintelui Republicii Moldova de a-și exercita atribuțiile mai mult de 60 de zile;
g) rezolvă excepțiile de neconstituționalitate a actelor juridice;
h) hotărăște asupra chestiunilor care au ca obiect constituționalitatea unui partid.
B. Judecătorii Curții Constituționale
Potrivit articolului 136 din Constituție, Curtea Constituțională este compusă din șase judecători, numiți pentru un mandat de șase ani.
Pe data de 5 aprilie 2019, mandatul de judecător al Curții Constituționale al domnului Aurel Băieșu a expirat. La aceeași dată, domnul Aurel Băieșu și-a exprimat acordul să exercite obligațiile de judecător al Curții Constituționale până la depunerea jurământului de către succesorul în funcție, fapt confirmat prin Decizia Curții Constituționale nr. Ag-2 din 5 aprilie 2019.
Având în vedere că pe 20 iunie 2019 dl Mihai Poalelungi și-a dat demisia din funcția de judecător și de Președinte al Curții Constituționale, pe data de 24 iunie 2019, prin Decizia Plenului Curții Constituționale (nr. Ag-4), domnul Veaceslav Zaporojan a fost ales în calitate de judecător care va exercita funcțiile Președintelui Curții Constituționale, în absența acestuia.
Pe data de 26 iunie 2019, domnul Aurel Băieșu și-a retras acordul de a exercita obligațiile de judecător și a declarat încetarea din 27 iunie 2019 a obligațiilor sale de serviciu. Tot pe 26 iunie 2019, judecătorii Curții Constituționale Veaceslav Zaporojan, Raisa Apolschii, Corneliu Gurin și Artur Reșetnicov au depus cereri de demisie din proprie inițiativă. Demisia judecătorului Veaceslav Zaporojan a avut efect suspensiv până la alegerea Președintelui Curții Constituționale.
Prin Hotărârea Parlamentului nr. 121 din 16 august 2019 a fost numit în funcția de judecător al Curții Constituționale dl Vladimir Țurcan, iar prin Hotărârea Curții Constituționale nr.AG-6 din 19 august 2019 dl Vladimir Țurcan a fost ales în funcția de Președinte al Curții Constituționale.
Prin Hotărârea Consiliului Superior al Magistraturii nr. 302/18 din 30 iulie 2019 a fost numit în funcția de judecător al Curții Constituționale dl Eduard Ababei.
Prin Hotărârea Parlamentului nr. 121 din 16 august 2019 a fost numită în funcția de judecător al Curții Constituționale dna Domnica Manole.
Prin Hotărârea Guvernului Republicii Moldova nr. 404 din 15 august 2019 a fost numit în funcția de judecător al Curții Constituționale dl Nicolae Roșca.
Prin Hotărârea Guvernului Republicii Moldova nr. 404 din 15 august 2019 a fost numită în funcția de judecător al Curții Constituționale dna Liuba Șova.
Prin Hotărârea Consiliului Superior al Magistraturii nr. 302/18 din 30 iulie 2019 a fost numit în funcția de judecător al Curții Constituționale dl Serghei Țurcan.
Pe 16 august 2019 cei șase judecători ai Curții Constituționale au depus jurământul în fața Parlamentului, Președintelui Republicii Moldova și Consiliului Superior al Magistraturii.
Începând cu 16 august 2019, Plenul Curții Constituționale are următoarea componență:
dl Vladimir ȚURCAN, președinte,
dl Eduard ABABEI,
dna Domnica MANOLE,
dl Nicolae ROȘCA,
dna Liuba ȘOVA,
dl Serghei ȚURCAN, judecători.
***
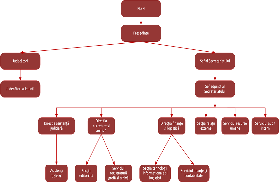
C. Structura organizatorică
Pe parcursul anului 2019 Curtea și-a desfășurat activitatea în conformitate cu structura organizatorică aprobată prin Decizia nr. 9 din 23 martie 2018, după cum urmează:

D. Sesizarea Curții
Curtea Constituțională își exercită atribuțiile la sesizarea subiecților abilitați cu acest drept. Legislația Republicii Moldova nu conferă Curții competența de a exercita jurisdicția constituțională din oficiu. Astfel, conform articolului 25 din Legea cu privire la Curtea Constituțională și articolului 38 alin. (1) din Codul jurisdicției constituționale, dreptul de sesizare a Curții Constituționale îl au:
a) Președintele Republicii Moldova;
b) Guvernul;
c) ministrul justiției;
d) Curtea Supremă de Justiție;
f) Procurorul General;
g) deputatul în Parlament;
h) fracțiunea parlamentară;
i) Avocatul Poporului;
i1) Avocatul Poporului pentru drepturile copilului;
j) consiliile unităților administrativ-teritoriale de nivelul întâi sau al doilea, Adunarea Populară a Găgăuziei (Gagauz-Yeri) – în cazurile de supunere controlului constituționalității a legilor, regulamentelor și hotărârilor Parlamentului, a decretelor Președintelui Republicii Moldova, a hotărârilor, ordonanțelor și dispozițiilor Guvernului, precum și a tratatelor internaționale la care Republica Moldova este parte, care nu corespund articolului 109 și, respectiv, articolului 111 din Constituția Republicii Moldova.
Sesizările înaintate de către subiectele cu drept de sesizare trebuie să fie motivate și să corespundă cerințelor de formă și de conținut prevăzute de articolul 39 din Codul jurisdicției constituționale.
E. Elemente inedite din activitatea Curții Constituționale în anul 2019
Pe data de 14.11.2019 Curtea a adoptat Decizia nr. Ag - 12 pentru aprobarea Regulamentului Consiliului științific consultativ de pe lângă Curtea Constituțională a Republicii Moldova. Consiliul științific consultativ (în continuare - Consiliul) este compus din cel mult 21 de membri, iar lista nominală a membrilor Consiliului a fost aprobată prin Anexa nr.2 la Decizia nr. Ag-12 din 2019. Consiliul este format pe lângă Curtea Constituțională în conformitate cu articolul 36 din Legea cu privire la Curtea Constituțională nr. 317 din 13 decembrie 1994. Din componența Consiliului fac parte savanți și specialiști practicieni de înaltă calificare din diferite domenii.
Activitatea Consiliului a fost revigorată după o perioadă de zece ani, astfel încât prima reuniune a Consiliului a avut loc pe 19 noiembrie 2019, la care a fost abordat obiectul sesizării nr. 104g/2019 cu privire la controlul constituționalității articolului 8 alin. (1) lit. d) din Legea nr. 294 din 21 decembrie 2007 privind partidele politice.
TITLUL II. ACTIVITATEA CURŢII CONSTITUŢIONALE ÎN CIFRE
Pe parcursul anului 2019 la Curtea Constituțională au fost depuse 235 de sesizări, 19 sesizări au fost preluate din anul 2018, astfel încât sarcina Curții în anul 2019 a constituit 254 de sesizări aflate pe rol, dintre care 46 de sesizări au fost transferate pentru anul 2020 (a se vedea diagrama nr. 1 din Anexa nr. 1).
După obiect, din totalul sesizărilor depuse la Curte în anul 2019, în cea mai mare parte au fost contestate prevederi normative din domeniul penal (43%), fiind succedat de cele din domeniul civil (27%), domeniul drepturilor sociale, economice și culturale (11%), domeniul administrativ (9%), domeniul drepturilor politice (8%) și drepturilor social-politice (2%) (a se vedea diagrama nr. 16 din Anexa nr. 1).
În anul 2019 (a se vedea diagrama nr.3) sesizările aflate pe rolul Curții au fost depuse de către:
● Președintele Republicii Moldova – 4 sesizări;
● deputați și fracțiuni parlamentare - 20 de sesizări;
● Guvern – 0 sesizări;
● instanțele de judecată - 194 de sesizări;
● avocatul poporului - 3 sesizări;
● Comisia Electorală Centrală - 10 sesizări;
● Procuratura Generală – 4 sesizări;
● administrația publică locală – 0 sesizări.
În 2019, Curtea a adoptat 31 de hotărâri, și anume:
- 3 hotărâri de interpretare a unor prevederi din Constituție;
- 10 hotărâri pentru controlul constituționalității unor acte normative;
- 7 hotărâri privind soluționarea excepțiilor de neconstituționalitate;
- 8 hotărâri de validare a mandatelor de deputat;
- 1 hotărâre privind aprobarea Raportului pentru anul 2018 (a se vedea diagrama nr. 4 din Anexa nr. 1).
De asemenea, în anul 2019, Curtea a pronunțat 2 avize, 152 decizii de inadmisibilitate, 4 decizii de respingere, 1 decizie de sistare (a se vedea diagrama nr. 2 din Anexa nr. 1).
În 2019, Curtea s-a pronunțat asupra constituționalității sau neconstituționalității unor prevederi legale, după cum urmează:
- în 6 hotărâri cel puțin o prevedere legală din cele contestate a fost recunoscută constituțională;
- în 11 hotărâri cel puțin o prevedere legală din cele contestate a fost declarată neconstituțională (a se vedea diagrama nr. 5 din Anexa nr. 1).
Deși din punct de vedere procedural excepțiile de neconstituționalitate se depun la Curtea Constituțională de către instanțele de judecată, totuși, pe parcursul anului 2019, în calitate de autori care au ridicat excepțiile de neconstituționalitate în procesele pendinte, în ordine descrescândă, au fost: avocați (124 sesizări), fiind urmată de partea în proces propriu-zisă (55 sesizări), judecătoriile din oficiu (11 sesizări) și Curțile de Apel (2 sesizări) (a se vedea diagrama nr. 11 din Anexa nr. 1).
Efectuând o analiză comparativă în dinamică a actelor Curții, se constată că:
- numărul sesizărilor în anul 2019 a fost în creștere față de anul 2018, constituind 235 sesizări depuse în anul 2019, față de 212 sesizări depuse în anul 2018;
- numărul hotărârilor adoptate în anul 2019 a fost 31, în raport cu anul 2018, când au fost adoptate 33 de hotărâri;
- în anul 2019 au fost adoptate 152 decizii de inadmisibilitate, în raport cu anul 2018, când au fost adoptate 162 decizii de inadmisibilitate;
- pe parcursul anului 2019 ponderea excepțiilor de neconstituționalitate în activitatea jurisdicțională a Curții a fost în creștere în comparație cu anul 2018, astfel, 82% din totalul sesizărilor depuse în anul 2019 l-au format excepțiile de neconstituționalitate.
TITLUL III. ACTIVITATEA JURISDICȚIONALĂ
A. APRECIEREA CURȚII
1. Principii generale
1.1. Separația și colaborarea puterilor
1.1. 1. Autonomia financiară a autorităților independente
Curtea a considerat că prerogativa constituțională a fiecărei autorități publice indicate în Constituție constă în a-și exercita atribuțiile astfel încât să asigure funcționalitatea eficientă și neîntreruptă a întregului mecanism statal. Pentru atingerea acestui deziderat trebuie să existe instrumentele și condițiile necesare, excluzându-se orice tentativă de limitare sau de blocare a activității acestor autorități. Iată de ce Curtea Constituțională, Curtea Supremă de Justiție, celelalte instanțe judecătorești, ca autorități publice care, în virtutea funcțiilor constituționale, exercită controlul de constituționalitate și de legalitate asupra activității autorităților executive și legislative, trebuie să aibă la dispoziție resursele financiare necesare exercitării acestor funcții. În caz contrar, funcționalitatea mecanismului statal ar putea fi afectată (HCC nr.27/2019, §54).
Legea finanțelor publice și responsabilității bugetar-fiscale împreună cu Legea privind sistemul unitar de salarizare în sectorul bugetar stabilesc reglementări rigide în materie de finanțare bugetară. În acest sens, Curtea a observat că procedura de elaborare și adoptare a bugetului anual este de natură să atragă autoritățile publice independente în „negocieri” cu autoritățile executive pentru obținerea finanțării necesare activității. Curtea Constituțională și instanțele de judecată sunt autorități cu funcții de control de constituționalitate și de legalitate asupra activității autorității executive și celei legislative, fapt care este de natură să „deranjeze” autoritățile supuse controlului, și acestea, în calitate de autorități care elaborează anual proiectul bugetului de stat (Guvernul) sau aprobă bugetul de stat (Parlamentul), ar putea în mod nejustificat limita finanțarea autorităților vizate (HCC nr. 27/2019, §57).
Independența autorităților statuate de Constituție nu presupune o interdicție absolută în privința intervențiilor organului executiv și celui legislativ în materia asigurării financiare a acestor organe. Guvernul este îndreptățit să reducă resursele financiare destinate acestor autorități, însă o astfel de măsură trebuie să fie proporțională și să aibă o fundamentare obiectivă. Guvernul nu este îndreptățit să intervină în bugetele autorităților respective, astfel încât modificările să le pericliteze capacitatea de a-și exercita eficient funcțiile reglementate de Constituție și actele normative. Chiar în condiții de criză economică, statul este obligat să asigure independența funcțională și financiară a activității acestor autorități constituționale (HCC nr. 27/2019, §62).
Curtea și-a fundamentat analiza din prezenta cauză pe diferite instrumente juridice ale Consiliului Europei, în care este abordată problema independenței judecătorilor. Astfel, articolul 6 din Carta europeană privind statutul judecătorilor prevede că nivelul protecției financiare a judecătorilor ar trebui stabilit astfel încât să nu îi expună unui risc de presiuni susceptibile să le afecteze independența. Acest nivel poate varia de la un judecător la altul, în funcție de factori obiectivi, cum ar fi sarcinile profesionale suportate. De asemenea, în recomandările Comitetului de Miniștri al Consiliului Europei se menționează, pe de o parte, că protecția financiară a judecătorilor trebuie să fie pe măsura rolului și a responsabilităților acestora și trebuie să aibă un nivel suficient pentru a‑i pune la adăpost de orice presiuni exterioare care urmăresc influențarea deciziilor lor. Pe de altă parte, trebuie introduse dispoziții legale precise care să împiedice reducerea acestei protecții (a se vedea, în acest sens, Recomandarea nr. R(94)12 privind independența, eficiența și rolul judecătorilor) (HCC nr.27/2019, §63).
Curtea Europeană a stabilit în jurisprudența sa referitoare la articolul 6 § 1 din Convenție că tribunalele trebuie să se bucure de independență, în special, în relația lor cu executivul, cu legislativul și cu părțile procesului. Pentru a stabili dacă un tribunal se bucură de independență, Curtea Europeană are în vedere factori ca modalitatea de desemnare și durata mandatului membrilor săi, existența protecției împotriva presiunilor externe și aspectul stabilirii independenței aparente a entității (a se vedea, spre exemplu, Campbell şi Fell v. Regatul Unit, 28 iunie 1984, § 78; și Brudnicka și alții v. Polonia, 3 martie 2005, § 38) (HCC nr. 27/2019, §64).
Având în vedere aceste elemente, Curtea a considerat că principiul independenței justiției, așa cum decurge acesta din textele articolelor 1 alin. (3), 6, 116 alin. (1) și 121 alin. (1) din Constituție, le impune autorităților statului obligația de a garanta independența financiară a judecătorilor pentru a‑i proteja împotriva riscului eventualelor intervenții sau presiuni exterioare și pentru a nu le afecta imparțialitatea la adoptarea hotărârilor (HCC nr. 27/2019, §65).
Eliminarea textului „mijloacele financiare necesare bunei funcționări a instanțelor de judecată sunt aprobate de Parlament, la propunerea Consiliului Superior al Magistraturii, și sunt incluse în bugetul de stat” din articolul 22 alin. (1) din Legea privind organizarea judecătorească nr. 514 din 6 iunie 1995 și introducerea textului „cheltuielile pentru înfăptuirea justiției se efectuează de la bugetul de stat în limita alocațiilor bugetare aprobate Consiliului Superior al Magistraturii prin legea bugetară anuală” dezavantajează autoritatea judecătorească și pot restrânge capacitatea acesteia de a obține mijloacele necesare bunei sale funcționări (HCC nr. 27/2019, §67).
În acest caz, Curtea a constatat că restrângerea autonomiei financiare pentru instanțele judecătorești nu a fost motivată în mod obiectiv și rezonabil de către legislator. Deși legislatorul a invocat ca motiv necesitatea uniformizării regulilor raportării financiare în sfera publică, Curtea a menționat că acest motiv nu poate fi reținut în vederea diminuării standardelor de protecție financiară garantat judecătorilor. În primul rând, o vastă jurisprudență a Curții Europene pledează în favoarea stabilirii unor standarde ridicate de protecție a judiciarului împotriva imixtiunilor executivului și legislativului (a se vedea, spre exemplu, Miroshnik v. Ucraina, 27 noiembrie 2008, §§ 61-64, jurisprudență reafirmată ulterior în cauza Mikhno v. Ucraina, 1 septembrie 2016, §§ 160-162) (HCC nr. 27/2019, §68).
În consecință, Curtea a considerat că articolele 22 alin. (1) din Legea privind organizarea judecătorească și 27 alin. (1) din Legea cu privire la Curtea Supremă de Justiție, în redacția Legii nr. 172 din 27 iulie 2018 pentru modificarea și completarea unor acte legislative, nu respectă exigențele constituționale din perspectiva principiului independenței justiției și urmează a fi declarate neconstituționale (HCC nr. 27/2019, §69).
Textul „Curtea Constituțională este finanțată de la bugetul de stat în limita alocațiilor bugetare aprobate prin legea bugetară anuală” din articolul 37 alin.(1) din Legea cu privire la Curtea Constituțională schimbă modul de aprobare a bugetului, iar limita alocațiilor este de natură să defavorizeze autoritatea publică independentă și poate afecta independența sa funcțională. Curtea a considerat că redacția anterioară a acestui alineat, care prevedea că „Curtea Constituțională are un buget propriu, care face parte integrantă din bugetul de stat”, prezintă un grad mai ridicat de protecție din perspectiva independenței financiare a acestei autorități (HCC nr. 27/2019, §73).
Așadar, având în vedere cele menționate supra, Curtea a constatat că nu poate reține niciun argument în favoarea justificării ingerinței în valorile constituționale care garantează independența Curții Constituționale (HCC nr. 27/2019, §74).
Curtea a declarat neconstituționale articolele 37 alin. (1) din Legea nr. 317 din 13 decembrie 1994 cu privire la Curtea Constituțională, 27 alin. (1) din Legea nr. 789 din 26 martie 1996 cu privire la Curtea Supremă de Justiție și 22 alin. (1) din Legea nr.514 din 6 iulie 1995 privind organizarea judecătorească (HCC nr. 27/2019, dispozitiv).
Curtea a revigorat prevederile articolului 37 alin. (1) din Legea nr. 317 din 13 decembrie 1994 cu privire la Curtea Constituțională în redacția: „Curtea Constituțională are un buget propriu, care face parte integrantă din bugetul de stat” (HCC nr. 27/2019, dispozitiv).
Curtea a revigorat teza I din articolul 22 alin. (1) din Legea nr. 514 din 6 iulie 1995 privind organizarea judecătorească în redacția: „Mijloacele financiare necesare bunei funcționări a instanțelor judecătorești sunt aprobate de Parlament, la propunerea Consiliului Superior al Magistraturii, și sunt incluse în bugetul de stat” (HCC nr. 27/2019, dispozitiv).
2. Drepturile, libertățile și îndatoririle fundamentale
2.1. Egalitatea
2.1.1. Remunerarea membrilor Consiliului Superior al Magistraturii aleși din rândul profesorilor titulari de drept
Articolul 122 din Constituție stabilește că Consiliul Superior al Magistraturii este alcătuit din judecători și profesori titulari aleși pentru o durată de patru ani. Alineatul (2) al aceluiași articol prevede că din Consiliul Superior al Magistraturii fac parte de drept: Președintele Curții Supreme de Justiție, ministrul justiției și Procurorul General (HCC nr. 21/2019, §35).
Cu privire la tratamentul diferențiat între aceste categorii de subiecte, Curtea a constatat că acesta are în vedere aplicarea unor condiții salariale preferențiale față de membrii Consiliului Superior al Magistraturii aleși din rândul corpului judecătorilor în raport cu membrii Consiliului aleși din rândul profesorilor titulari de drept (HCC nr. 21/2019, §36).
Componența Consiliului Superior al Magistraturii este reglementată la articolul 3 din Legea privind Consiliul Superior al Magistraturii. Acest articol stabilește că Consiliul Superior al Magistraturii este constituit din 12 membri, șase fiind aleși prin vot secret de către Adunarea Generală a Judecătorilor, trei fiind aleși de către Parlament, din rândul profesorilor de drept titulari, și trei membri de drept. Referitor la procedura alegerii membrilor Consiliului din rândul corpului judecătorilor, Legea stabilește la alineatul (5) că judecătorii aleși în CSM sunt detașați în cadrul Consiliului pe durata mandatului. Pe de altă parte, așa cum a stabilit Curtea la etapa admisibilității sesizării, numirea profesorului titular de drept în funcția de membru al Consiliului Superior al Magistraturii nu atrage și consecința recunoașterii statutului de magistrat (HCC nr. 21/2019, §37).
Curtea a precizat în jurisprudența sa că protecția recunoscută judecătorului nu constituie privilegiul lui personal, ci un bun al întregii societăți, acesta fiind chemat să asigure protecția eficientă a drepturilor fiecărui membru al societății. Remunerația judecătorului, în care intră orice mijloc de asigurare materială sau socială, constituie una din componentele de bază ale independenței lui, reprezentând o contrapondere față de restricțiile, interdicțiile și responsabilitățile impuse acestora în virtutea funcțiilor. Mai mult, Curtea a precizat că statul are obligația de a stabili remunerația judecătorului astfel încât aceasta să compenseze efortul și responsabilitățile lui și să fie pe măsura statutului și funcțiilor pe care le exercită. Mai mult, o vastă jurisprudență a Curții Europene vorbește despre necesitatea protecției judecătorilor, dată fiind necesitatea garantării independenței lor. Așadar, de vreme ce legislatorul este pe deplin îndreptățit să instituie în raport cu aceste categorii de subiecte garanții suplimentare, Curtea a considerat că diferența rezultată este justificată în mod obiectiv și rezonabil (HCC nr. 21/2019, §38).
De asemenea, o pondere semnificativă o are și faptul că diferența de tratament în discuție se înscrie în sfera marjei de discreție recunoscute legislatorului în acest domeniu. Curtea a menționat că legislatorul se bucură de o marjă amplă de discreție în materie de politică socială și de ocupare a forței de muncă, precum și în materie de definire a măsurilor susceptibile să realizeze acest obiectiv. Această marjă de discreție cuprinde inclusiv libertatea organizării instituțiilor statului și a serviciilor sale publice (HCC nr. 21/2019, §39).
Mai mult, membrii de drept ai Consiliului Superior al Magistraturii sunt remunerați în baza altor reguli decât cele aplicabile față de membrii aleși ai Consiliului Superior al Magistraturii. [...] Acest ultim element vine să confirme concluzia Curții, referitor la existența caracterului obiectiv și rezonabil al tratamentului diferențiat. Așadar, având în vedere considerentele menționate supra, Curtea a constatat că tratamentul diferențiat în discuție în prezentul caz nu încalcă articolele 16 și 43 din Constituție, care garantează principiul egalității și dreptul la muncă și la protecția muncii (HCC nr. 21/2019, §40).
2.1.2. Stagiul de cotizare pentru îngrijitorul persoanei cu dizabilitate severă
Articolul 5 alin. (2) lit. d) din Legea privind sistemul public de pensii stabilește că perioada de îngrijire a unui copil cu dizabilitate severă sub vârsta de 18 ani de către unul dintre părinți, tutore, curator, până la angajarea în funcția de asistent personal, este asimilată stagiului de cotizare. Curtea a constatat că această normă are în vedere aplicarea față de părinte, tutore sau curator a unor condiții speciale privind calcularea stagiului de cotizare, necesar exercițiului dreptului la pensie. Exercițiul acestui drept implică recunoașterea stagiului de cotizare doar în cazul persoanelor care îngrijesc un copil cu dizabilități severe (HCC nr. 19/2019, §32).
Curtea a reținut că, în vederea diminuării fenomenului de abandon al copiilor care suferă de o dizabilitate severă și în vederea garantării unui echilibru social-economic al familiei, legislatorul poate asimila perioada de îngrijire a copilului cu dizabilități severe stagiului de cotizare. Totuși, deși poate decide în privința conținutului, limitelor, precum și a condițiilor în care poate fi acordat acest drept, legislatorul nu se bucură, în exercițiul acestei competențe, de o marjă discreționară largă, ci trebuie să respecte, între altele, exigențele articolelor 16, 47 și 51 din Constituție, care garantează principiul egalității, dreptul la asistență și protecție socială, precum și protecția specială a persoanelor cu dizabilități (HCC nr. 19/2019, §33).
Deși nu există o obligație constituțională expresă de recunoaștere a stagiului de cotizare în cazul persoanelor care îngrijesc o persoană cu dizabilitate severă, legislatorul trebuie să reglementeze această materie de o manieră nediscriminatorie, respectând dreptul la protecție și asistență socială al persoanei cu dizabilități. Curtea a precizat că, fiind o prestație de asigurări sociale, dreptul la pensie și, implicit, dreptul la asimilarea stagiului de cotizare depind în mare măsură de contextul social și economic și de resursele financiare pe care statul le poate aloca în această direcție. Acest fapt presupune că legislatorul, în conformitate cu prevederile art. 72 alin. (3) lit.j) din Constituție, este competent să intervină și să modifice condițiile în care pot fi acordate aceste drepturi, atunci când realitățile economice și sociale o impun. Totuși, orice diminuare a protecției oferite pretinde, în toate cazurile, o justificare obiectivă și rezonabilă din partea legislatorului, cu respectarea garanțiilor constituționale relevante (HCC nr. 19/2019, §34).
În acest context, cazul în discuție reprezintă un tratament diferențiat între părintele, tutorele sau curatorul care îngrijește o persoană cu dizabilități severe cu vârsta de peste 18 ani și părintele, tutorele sau curatorul care îngrijește un copil cu dizabilități severe, din perspectiva dreptului la pensie. Curtea a reținut că, deși aceste categorii de persoane se află în situații similare în exercițiul activității de îngrijire a persoanei cu dizabilități, prevederea contestată operează un tratament diferențiat. Nu există niciun motiv care ar putea justifica în mod obiectiv și rezonabil această diferență. Concluzia este evidentă în cazul comparării situației persoanelor în discuție din perspectiva imposibilității obiective de a realiza o activitate producătoare de venit, precum și din perspectiva condiției persoanei cu dizabilități severe care, atât înainte de atingerea majoratului, cât și după atingerea acestuia, are nevoie de acordarea îngrijirilor (HCC nr. 19/2019, §35).
Mai mult, având în vedere faptul că legislatorul este obligat să ofere protecție persoanelor cu dizabilități, este nejustificată excluderea protecției în cazul persoanei cu dizabilități severe cu vârsta de peste 18 ani, în contextul menționat. Totuși, reieșind din prevederile articolului 51 alin. (1) din Constituție, și aceste persoane au dreptul să-și dezvolte sentimentele demnității și stimei de sine, fiind asistate de îngrijitor, care adesea este un membru al familiei. Cei care îngrijesc persoane cu dizabilități severe se află în circumstanțe similare și, prin urmare, trebuie să beneficieze de oportunități egale stabilite de lege (HCC nr. 19/2019, §36).
Așadar, pornind de la aceste premise, Curtea a constatat că este nejustificat tratamentul diferențiat existent între părintele, tutorele sau curatorul unui copil cu dizabilitate severă și părintele, tutorele sau curatorul unei persoane cu dizabilitate severă cu vârsta de peste 18 ani, în privința beneficiilor recunoscute, în materie de exercițiu al dreptului la pensie. Acest fapt contravine prevederilor articolelor 16, 47 și 51 din Constituție (HCC nr. 19/2019, §37).
2.1.3. Pretinsa discriminare a bărbaților condamnați la închisoare care au copii cu vârsta de până la 8 ani
Prevederile contestate ale Legii privind amnistia în legătură cu declararea anului 2008 An al Tineretului le-au acordat femeilor care aveau copii în vârstă de până la opt ani posibilitatea eliberării de la pedeapsa cu închisoarea, posibilitate care nu le-a fost acordată și bărbaților care au copii în vârstă de până la opt ani. Totuși, acordarea acestei posibilități doar femeilor are la bază o justificare obiectivă și rezonabilă (HCC nr. 10/2019[4], §49).
Curtea a admis că prin eliberarea mamelor de la pedeapsa închisorii Parlamentul a acționat în vederea realizării interesului superior al copilului, manifestat prin creșterea și educarea acestuia de către mamă (HCC nr. 10/2019, §43).
Totuși, din punctul de vedere al justificării acordării amnistiei doar mamelor care au copii în vârstă de până la opt ani, Curtea a constatat că, potrivit datelor publicate de către Biroul Național de Statistică, la începutul anului 2008, în cele 17 instituții penitenciare își ispășeau pedeapsa 5470 deținuți, dintre care 282 de femei (5,2%) (a se vedea https://goo.gl/ruYRfC). Astfel, deținuții de sex masculin erau cu aproximativ 95% mai mulți decât cei de sex feminin. Acordarea dreptului de amnistie tuturor taților de copii în vârstă de până la opt ani, inclusiv celor care au comis infracțiuni grave, ar presupune eliberarea din închisoare a unui număr foarte mare de deținuți. Eliberarea unui număr mare de persoane care nu și-au executat pedepsele, dintre care unii pot fi periculoși, ar putea crea în rândul publicului un sentiment de neliniște referitor la siguranța publică (HCC nr. 10/2019, §47).
În aceste circumstanțe, ar fi foarte dificil, probabil chiar imposibil, ca Parlamentul să elibereze tații în baza acelorași motive invocate în cazul mamelor. Dacă ar fi urmărit să asigure un tratament egal, Parlamentul probabil că nici nu ar fi adoptat această Lege privind amnistia și, prin urmare, nu ar fi fost eliberat niciunul dintre părinți (HCC nr. 10/2019, §48).
Mai mult, nimic nu împiedica și nici nu împiedică în continuare ca tații să se adreseze la instituțiile abilitate, în vederea acordării dreptului de eliberare înainte de termen, pe baza unor motive individuale. Sub acest aspect, Codul penal prevede multiple instituții care acordă scutirea de pedeapsă, având în vedere circumstanțele speciale ale fiecărei cauze (HCC nr.10/2019, §50).
Prin urmare, cuvântul „femeie” din teza a doua a articolului 5 din Legea nr. 188 din 10 iulie 2008 privind amnistia în legătură cu declararea anului 2008 An al Tineretului este conform cu articolul 16, coroborat cu articolul 28 din Constituție (HCC nr. 10/2019, §51).
2.1.4. Tratament egal la asigurarea obligatorie de asistență medicală în cazul părintelui care îngrijește patru sau mai mulți copii
Deși Constituția nu garantează în mod expres un drept de asigurare obligatorie de asistență medicală din contul statului în cazul în care mama are patru sau mai mulți copii, din moment ce legislativul a hotărât să acorde un asemenea drept, iar acesta intră, în virtutea caracterului său social, în câmpul de aplicare al articolului 47 din Constituție, trebuie să se asigure beneficiul egal al exercițiului acestuia (HCC nr. 3/2019, §44).
Articolul 4 alin. (4) lit. m) din Legea cu privire la asigurarea obligatorie de asistență medicală stabilește că Guvernul are calitatea de asigurat pentru mamele cu patru sau mai mulți copii care nu sunt angajate în câmpul muncii și care își au domiciliul în Republica Moldova. Potrivit normei menționate, pentru a beneficia de dreptul de asigurare obligatorie de asistență medicală din contul statului, persoana trebuie să întrunească următoarele condiții: (i) să nu fie încadrată în câmpul muncii; (ii) să aibă domiciliul în Republica Moldova; (iii) să aibă patru sau mai mulți copii; și (iv) să aibă statutul de mamă. În timp ce primele trei condiții respectă exigențele impuse de principiul egalității, reprezentând criterii neutre, cea de-a patra condiție trezește dubii de constituționalitate și pretinde o analiză sub aspectul nediscriminării (HCC nr. 3/2019, §46).
Progresul egalității între sexe reprezintă astăzi un scop major în rândul statelor membre ale Consiliului Europei și doar motive foarte puternice pot justifica un tratament diferențiat pe criteriu de gen. În special, referirea la tradiții, la presupunerile de ordin general sau la comportamentele sociale predominante într-un anumit stat nu constituie o justificare obiectivă și rezonabilă a unui tratament diferențiat pe criterii de sex. Spre exemplu, Curtea Europeană a subliniat că statele părți la Convenție nu pot impune tradiții care derivă din ideea că bărbatul joacă un rol primordial, iar femeia un rol secundar în familie (a se vedea, în acest sens, Ünal Tekeli v. Turcia, 16 noiembrie 2004, § 63) (HCC nr. 3/2019, §47).
Pe de altă parte, în jurisprudența Curții Europene s-a stabilit în mod constant că un tratament diferențiat pe criterii de sex respectă exigențele articolului 14 din Convenție, atunci când acesta asigură egalitatea substanțială dintre bărbați și femei. Astfel, stabilirea unor nevoi diferite pentru femei, în special în legătură cu starea de maternitate și de graviditate, poate fi considerată conformă cu exigențele articolului 14 din Convenție. Prin urmare, sunt acceptabile anumite diferențieri aplicabile în cazul bărbaților și al femeilor în favoarea femeilor, cu condiția ca acestea să urmărească protecția gravidității sau a maternității (HCC nr. 3/2019, §48).
În contextul prezentei cauze, Curtea a considerat că scopurile în discuție nu se regăsesc în cazul normelor contestate, pentru că dreptul la asigurarea obligatorie de asistență medicală urmărește garantarea protecției sănătății părintelui care asigură îngrijirea a patru sau mai mulți copii (HCC nr. 3/2019, §49).
Curtea a observat că articolul 4 alin. (4) lit. m) din Legea cu privire la asigurarea obligatorie de asistență medicală le garantează mamelor cu patru sau cu mai mulți copii dreptul la asigurarea obligatorie a asistenței medicale. La o analiză atentă a reglementării în discuție, se constată că aceasta nu-i oferă protecție mamei doar pe perioada maternității, în timpul căreia mama este deosebit de vulnerabilă, precum și că nu oferă protecție raporturilor caracteristice dintre mamă și copii, pentru că această măsură operează și în afara perioadei sarcinii și a nașterii (HCC nr. 3/2019, §50).
În plus, exercițiul acestui drept nici nu se află într-o relație directă cu maternitatea sau cu graviditatea. Acest fapt se poate observa atunci când sunt analizate dispozițiile pct. 34 subpct. 2 lit. f) din Regulamentul privind acordarea/suspendarea statutului de persoană asigurată în sistemul asigurării obligatorii de asistență medicală, Regulament care dezvoltă dispozițiile legale și care stabilește dreptul de asigurare obligatorie a asistenței medicale și în cazul părinților adoptatori cu patru sau mai mulți copii. Aceste considerente sunt suficiente pentru a-i permite Curții să constate faptul că prevederea în discuție nu urmărește să protejeze femeile din perspectiva gravidității și a maternității lor, fiind esențială, așadar, circumstanța îngrijirii a patru sau mau mulți copii (HCC 3/2019, §51).
Prin urmare, Curtea a reținut că este nejustificat tratamentul diferențiat existent între mamele și tații care au patru sau mai mulți copii în îngrijire în materie de acordare a dreptului de asigurare obligatorie de asistență medicală. Concluzia caracterului nejustificat al tratamentului diferențiat stabilit devine și mai evidentă în ipoteza beneficierii de acest drept ca urmare a adoptării copiilor, caz în care acordarea acestui privilegiu exclusiv mamei adoptatoare este, în mod evident, unul nejustificat (HCC nr. 3/2019, §52).
Prin urmare, Curtea a considerat că de beneficiul acestui drept trebuie să se bucure în mod egal atât mama, cât și tatăl a patru sau mai mulți copii, pentru că aceștia se află în situații comparabile, în situația creșterii și a educării acestor copii (HCC nr. 3/2019, §53).
În continuare, Curtea a observat că soluția neconstituționalității textului „mame” de la articolul 4 alin. (4) lit. m) din Legea cu privire la asigurarea obligatorie de asistență medicală și textului „mamele” de la punctul 34 litera f) din Regulamentul privind acordarea/suspendarea statutului de persoană asigurată în sistemul asigurării obligatorii de asistență medicală este de natură să lipsească de efectivitate dreptul la asistență medicală în cazul persoanei care îngrijește patru sau mai mulți copii și să creeze blocaje în cadrul sistemului național de asigurare obligatorie de asistență medicală. Din aceste motive, pentru a remedia deficiența existentă, Curtea și-a rezervat prerogativa de a stabili prin prezenta hotărâre o soluție provizorie care să reglementeze problema asigurării obligatorii de asistență medicală în cazul părintelui care îngrijește patru sau mai mulți copii, până va interveni Parlamentul (HCC nr. 3/2019, §60).
Această soluție le impune autorităților responsabile din domeniul asigurării obligatorii a asistenței medicale ca, la sesizarea beneficiarilor măsurii asigurării obligatorii a asistenței medicale (i.e. mama și alte persoane, care au calitatea de părinte ce îngrijește patru sau mai mulți copii), să dea curs demersurilor lor în vederea garantării efectivității dreptului pe care aceștia îl posedă (HCC nr. 3/2019, §61).
2.2. Accesul liber la justiție
2.2.1. Suspendarea executării actelor Băncii Naționale a Moldovei
Eliminarea posibilității de a cere suspendarea executării actelor Băncii Naționale a Moldovei adoptate în procesul de evaluare și de supraveghere a calității acționarilor entităților supravegheate de Banca Națională prin articolul 214 alin. (8) din Codul administrativ nu echivalează, în sine, cu o încălcare a articolului 20 din Constituție (HCC nr. 20/2019, §39).
Privită în mod separat, imposibilitatea suspendării actelor relevante ale Băncii Naționale a Moldovei nu afectează, la modul abstract, dreptul acționarului la un proces echitabil. Din perspectiva articolului 20 din Constituție și a articolului 6 din Convenția Europeană a Drepturilor Omului, dreptul fundamental pe care îl au persoanele este un drept la (i) „judecarea cauzei în mod echitabil și public”, (ii) „în termen rezonabil” și (iii) de către o instanță care este „independentă”, „imparțială” și „instituită de lege”. Aceste condiții nu impun instituirea unei proceduri de suspendare a actelor Băncii Naționale a Moldovei. Posibilitatea suspendării unor acte ale autorităților publice poate fi dedusă sau presupusă a fi necesară din perspectiva dreptului la un proces echitabil dacă acest drept nu ar putea opera sau funcționa fără ea (HCC nr.20/2019, §48).
Dreptul la un proces echitabil poate exista, opera sau funcționa fără instituția suspendării. În același timp, dacă este reglementată, instituția suspendării nu poate exista fără garanțiile dreptului la un proces echitabil, decât în situații bine-determinate. Cu titlu de digresiune, Curtea a făcut trimitere la următorul exemplu din jurisprudența Curții Europene: în cauza Micallef v. Malta [MC], 15 octombrie 2009, § 75, Curtea Europeană a reținut că procedurile preliminare, cum sunt cele care vizează instituirea unei măsuri provizorii ca suspendarea, nu sunt considerate, în mod obișnuit, ca stabilind drepturi și obligații cu caracter civil și, prin urmare, nu intră în câmpul de protecție al articolului 6 din Convenție. Totuși, în anumite cazuri, Curtea Europeană a aplicat articolul 6 în privința procedurilor provizorii, în special pentru că acestea erau decisive pentru drepturile cu caracter civil ale reclamantului. Aplicabilitatea dreptului la un proces echitabil în cazul procedurilor provizorii depinde de următoarele condiții: în primul rând, dreptul în discuție trebuie să aibă un caracter civil, atât în cadrul procedurilor principale, cât și în cadrul procedurilor de suspendare. În al doilea rând, trebuie analizate natura măsurii provizorii, obiectul și scopul ei, precum și efectele în privința dreptului în discuție. Oricând o măsură provizorie va fi considerată efectivă pentru a determina dreptul sau obligația cu caracter civil, în ciuda duratei perioadei în care este în vigoare, articolul 6 va fi aplicabil (Kübler v. Germania, 13 ianuarie 2011, §47) (HCC nr. 20/2019, §49).
Așadar, considerentul absolutist al Curții exprimat în HCC nr. 31 din 1 octombrie 2013 cu referire la existența unui drept de a cere suspendarea unor acte administrative, prin prisma articolului 20 din Constituție, nu este îndreptățit. Pentru a se putea susține încălcarea articolului 20 din Constituție în fața Curții Constituționale, trebuie să se constate afectarea caracterului echitabil general al procedurilor, prin existența unor norme legale, un criteriu fundamental pe care autorii sesizării trebuiau să-l demonstreze (HCC nr. 20/2019, §50).
Eventuala existență a unei obligații pozitive a statului de a garanta dreptul de a cere suspendarea actelor Băncii Naționale a Moldovei de către acționarii sancționați poate fi dedusă din aspectul procedural al dreptului de proprietate, și numai dacă lipsa unui drept de a cere suspendarea ar prejudicia dreptul de proprietate, prejudiciu care ar deveni ireversibil și cu puține oportunități de redresare. De asemenea, existența unei obligații pozitive a statului de a garanta un drept de a cere suspendarea actelor Băncii Naționale a Moldovei de către acționarii sancționați ar putea conduce la încălcarea dreptului la un proces echitabil coroborat cu dreptul de proprietate, dacă efectele actelor Băncii Naționale a Moldovei ar presupune încălcarea caracterului echitabil general al procedurilor judiciare (HCC nr. 20/2019, §51).
Potrivit articolului 45 alin. (1) din Legea privind activitatea băncilor, orice persoană este obligată, până la achiziționarea/dobândirea acțiunilor unei bănci, să obțină de la Banca Națională a Moldovei aprobarea prealabilă, în anumite condiții, în următoarele situații:
(a) o persoană, în calitate de achizitor potențial, intenționează să achiziționeze, prin orice modalitate, direct sau indirect, inclusiv în calitate de beneficiar efectiv, o deținere calificată într-o bancă ori să își majoreze, direct sau indirect, inclusiv în calitate de beneficiar efectiv, deținerea calificată astfel încât proporția drepturilor sale de vot sau a deținerii să atingă ori să depășească nivelul de 5%, 10%, 20%, 33% sau 50% ori astfel încât banca să devină o filială a sa;
(b) o persoană, în calitate de dobânditor, intenționează să dobândească, individual sau concertat, prin orice modalitate, o deținere într-o bancă asupra căreia au devenit incidente prevederile alin. (2) din articolul 45 al Legii sau ale alin. (2) din articolul 52 al Legii;
(c) o persoană intenționează să primească ca aport la capitalul său social acțiuni ale băncii.
Dacă sunt încălcate aceste prevederi legale, exercițiul dreptului de vot, al dreptului de convocare și desfășurare a adunării generale a acționarilor, al dreptului de a introduce chestiuni în ordinea de zi, al dreptului de a propune candidați pentru membrii organului de conducere, al dreptului de a primi dividende este suspendat de drept din data achiziției/dobândirii realizate [articolul 45 alin. (2) din Legea privind activitatea băncilor] (HCC nr. 20/2019, §53).
Curtea a observat că sancțiunea prevăzută de articolul 45 alin. (2) din Legea privind activitatea băncilor este însoțită de o altă sancțiune, prevăzută la alin. (4), care impune vânzarea de către persoanele în discuție, în termen de trei luni de la data achiziției/dobândirii, a acțiunilor aferente deținerii astfel achiziționate/dobândite. Mai mult, potrivit articolului 52 alin. (6) din Legea privind activitatea băncilor, Banca Națională a Moldovei poate dispune prelungirea termenului de trei luni cu perioade a câte cel mult trei luni, de cel mult trei ori, în cazul în care prelungirea este necesară în vederea neadmiterii periclitării stabilității financiare sau în cazul în care există un interes public în a dispune prelungirea, sau atunci când a fost identificat, fără efectuarea unei evaluări prealabile de către Banca Națională a Moldovei, un achizitor potențial al acțiunilor expuse spre vânzare, al cărui caracter potrivit și adecvat nu comportă suspiciuni întemeiate la momentul adoptării deciziei de prelungire (HCC 20/2019, §54).
Obligativitatea vânzării de către persoanele în discuție, în termen de trei luni de la data achiziției/dobândirii, a acțiunilor aferente deținerii astfel achiziționate/dobândite nu reprezintă, în sine, o încălcare a dreptului de proprietate, ci doar o ingerință. Din punct de vedere procedural, efectele acestei obligații legale pot fi amânate sau anulate, iar dacă nu pot fi anulate, există mijloace compensatorii (HCC nr. 20/2019, §55).
Posibilitatea reparării prejudiciului material provocat prin actul declarat ilegal al Băncii Naționale a Moldovei reprezintă o garanție procedurală suficientă pentru a nu fi încălcat dreptul de proprietate, sub aspectul obligării acționarilor sancționați de a-și vinde acțiunile (HCC nr.20/2019, §57).
Dacă după expirarea termenului de trei luni de la articolul 45 alin. (4) din Legea privind activitatea băncilor acțiunile nu au fost înstrăinate, devin incidente prevederile articolului 521 din Lege (HCC nr. 20/2019, §58).
Lectura articolului 521 conduce și ea la constatarea faptului că dreptul de proprietate al acționarilor sancționați nu este încălcat, pentru că acești proprietari au parte, într-un final, de o despăgubire. Condițiile de compensare în baza acestei legislații sunt importante pentru a se putea observa că măsura legală care instituie sancțiuni respectă echilibrul corect cerut și nu impune o sarcină disproporționată în privința reclamanților (a se vedea Grainger v. Regatul Unit (dec.), 10 iulie 2012, § 37) (HCC nr. 20/2019, §59).
În HCC nr. 29 din 6 noiembrie 2017, Curtea a reținut, la paragraful 68, că un remediu similar din Legea instituțiilor financiare nr. 550 din 21 iulie 1995 privind repararea prejudiciilor prin compensare materială echitabilă asigură „un just echilibru între interesul public și interesele băncii/acționarilor” (HCC nr. 20/2019, §60).
Acest remediu este conform cu articolul 53 alin. (1) din Constituție, potrivit căruia persoanele vătămate în drepturile lor de o autoritate publică, printr-un act administrativ sau prin nesoluționarea în termenul legal a unei cereri, sunt îndreptățite să obțină recunoașterea dreptului pretins, anularea actului și repararea pagubei (HCC nr. 20/2019, §61).
De asemenea, Curtea a constatat, cu titlu de garanție, că potrivit articolului 11 alin. (9) din Legea nr. 548 cu privire la Banca Națională a Moldovei, cererile de contestare a actelor Băncii Naționale adoptate în procesul de evaluare și supraveghere a calității acționarilor entităților supravegheate de Banca Națională se judecă în termen de trei luni de la data depunerii. Așadar, acționarii care depun toată diligența au posibilitatea să probeze, într-un proces de judecată, că îndeplinesc toate condițiile unui bun acționar, până la expirarea termenului în care trebuie să-și vândă acțiunile (care este, de asemenea, de 3 luni) (HCC nr. 20/2019, §62).
Totuși, Curtea și-a rezervat competența de a verifica în viitor constituționalitatea prevederilor legale în materia aplicării sancțiunilor și a remedierii prejudiciilor provocate prin aplicarea ilegală a acestor sancțiuni în procesul de evaluare și de supraveghere a calității acționarilor băncilor, dacă va fi sesizată cu o pretinsă încălcare a drepturilor fundamentale (HCC nr. 20/2019, §63).
2.2.2. Termenul de decădere din dreptul de a contesta actele executorului judecătoresc
Contestarea actelor emise în procedura de executare este reglementată în mod divergent de mai multe prevederi ale aceluiași act normativ. Această incoerență normativă creează insecuritate juridică pentru destinatarii legii. Atât justițiabilii, cât și subiectele dotate cu competența aplicării Codului de executare se află în dificultate, fiind puși în situația de a alege între mai multe variante posibile (HCC nr. 8/2019, §51).
Chiar făcându-se apel la consultanța de specialitate, persoana nu ar putea stabili, fără echivoc, în baza cărei norme – articolul 162 alin. (1), articolul 66 alin. (2) sau articolul 67 alin. (7) din Codul de executare – se va stabili data de la care se calculează termenul pentru contestarea actului executorului judecătoresc. Există riscul ca alegerea unei norme să fie stabilită în baza unor criterii arbitrare și discreționare de către cei dotați cu competența aplicării legii, astfel încât persoana să nu-și poată realiza în mod efectiv dreptul de a contesta un act al executorului judecătoresc, inclusiv unul prin care se aplică sechestrul în privința bunurilor (HCC nr. 8/2019, §52).
Aplicarea modului de calculare a termenului prevăzut de articolul 162 alin. (1) din Codul de executare ar putea conduce la restrângerea nejustificată a dreptului de acces la un tribunal. Astfel, un debitor sau un alt participant la procedura de executare căruia din culpa executorului nu i s-a trimis actul de executare sau care nu recepționează acest act în timp util, prin intermediul serviciilor poștale, nu își va putea realiza în mod efectiv dreptul de a contesta actul respectiv în cele 15 zile de la emiterea acestuia (HCC nr. 8/2019, §53).
S-ar putea susține că prevederile tezei întâi a articolului 162 alin. (1) din Codul de executare sunt aplicabile doar în privința persoanelor care au participat în mod efectiv la o acțiune de executare, pentru că prevederile acesteia utilizează noțiunea de „participanți la procesul de executare”, în vederea desemnării subiectelor care au dreptul de a contesta actele executorilor judecătorești în termen de 15 zile de la data emiterii lor. Totuși, Codul de executare reprezintă un sistem juridic coerent, iar prevederile sale trebuie interpretate în mod sistematic. Sub acest aspect, Curtea a observat că, potrivit articolului 42 din Cod, participanții la procedura de executare sunt: părțile (creditorul și debitorul), creditorii intervenienți, reprezentanții, specialiștii, experții, interpreții și martorii asistenți. Prin urmare, prevederile în discuție sunt aplicabile deopotrivă în cazul persoanelor care au asistat sau nu au asistat la acțiunile de executare (HCC nr. 8/2019, §54).
Sub acest aspect, Curtea Europeană a menționat că, deși respectarea termenelor prevăzute în legislația internă este în interesul securității juridice și al bunei-administrări a justiției, în cazuri excepționale trebuie să se dea dovadă de flexibilitate, pentru a se asigura faptul că accesul la un tribunal nu este limitat prin încălcarea prevederilor Convenției (Marc Brauer v. Germania, 1 septembrie 2016, § 42) (HCC nr. 8/2019, §57).
Având în vedere cele menționate, Curtea a conchis că teza a doua „Actele de executare întocmite de executorul judecătoresc nu pot fi contestate dacă din momentul săvârșirii lor au trecut mai mult de 6 luni.” a articolului 161 alin. (1), teza a doua „Persoana nu poate fi repusă în termen dacă din data emiterii sau a refuzului emiterii actului contestat au trecut mai mult de 6 luni.” a articolului 162 alin. (2) și textul „de la data săvârșirii lui ori a refuzului de a săvârși anumite acte” din articolul 162 alin. (1) din Codul de executare contravin articolului 20 coroborat cu articolul 23 alin. (2) și (4) din Constituție și, prin urmare, trebuie declarate neconstituționale (HCC nr. 8/2019, §59).
Astfel, începând cu data pronunțării prezentei hotărâri, termenul pentru contestarea actelor emise de către executorii judecătorești în procedura de executare se va calcula potrivit regulilor stabilite de articolele 66 alin. (2) sau, după caz, 67 alin. (7) din Codul de executare. În ipoteza în care actele emise de executor sunt contestate de către terții care nu au participat la procedura de executare se vor aplica în continuare prevederile tezei a doua din articolul 162 alin. (1) din Codul de executare, potrivit cărora terții care nu au participat la procesul de executare pot contesta actele de executare, întocmite de executorul judecătoresc, în termen de 15 zile de la data la care au aflat ori trebuiau să afle despre aceste acte. Persoanele care, din motive întemeiate, au omis termenul de contestare a actelor emise de către executor vor putea fi repuse în termenul de contestare, în baza tezei întâi a articolului 162 alin. (2) din Codul de executare, în condițiile Codului de procedură civilă (HCC nr. 8/2019, §60).
2.2.3. Lipsa unei căi de atac împotriva încheierii de respingere a obiecțiilor debitorului
În mod rezonabil, prin renunțarea la calea de atac a recursului împotriva încheierii de respingere a obiecțiilor debitorului este urmărit interesul public al decongestionării activității instanțelor de judecată și cel al economiei de resurse, interese care pot fi subsumate scopului general al ordinii publice, prevăzut de articolul 54 alin. (2) din Constituție (HCC nr. 7/2019, §39).
Curtea nu a putut identifica existența altor măsuri care au o legătură rațională cu scopurile legitime incidente, mai puțin intruzive pentru dreptul la un proces echitabil și pentru dreptul de proprietate al debitorului, apte să realizeze scopul decongestionării activității instanțelor și al economiei de resurse la fel de eficient (HCC nr. 7/2019, §44).
Procedura în ordonanță, care este o procedură simplificată și lipsită de contradictorialitate, urmărește, prin sine, realizarea scopului decongestionării instanțelor și al economiei de resurse. Totuși, acest fapt nu justifică reducerea din garanțiile, și așa limitate, pe care le are debitorul în această procedură (HCC nr. 7/2019, §48).
Analizând în mod comparat procedurile civile din statele europene, Curtea a constatat că în majoritatea statelor (e.g. Austria, Cehia, Estonia, Franța Germania etc.) în procedurile simplificate, dacă debitorul pârât se opune sau înaintează obiecții, chiar nemotivate, împotriva cererii creditorului, examinarea cauzei are loc într-o procedura contencioasă. Totuși, Curtea nu a putut constata un consens în rândul statelor europene cu privire la această chestiune. În alte state, e.g. România, Slovenia, Slovacia, legile procedurale prevăd cerința ca obiecțiile debitorilor pârâți să fie motivate, judecătorul având competența de a le respinge. Însă Curtea a constatat că în aceste jurisdicții, dacă obiecțiile debitorilor sunt respinse, aceștia au la dispoziție cel puțin o cale de atac, fie împotriva actului prin care se resping obiecțiile, fie împotriva actului prin care se dispune încasarea creanței (HCC nr. 7/2019, §49).
Spre deosebire de aceste state, legislatorul din Republica Moldova a stabilit că obiecțiile debitorului trebuie să fie motivate și i-a acordat judecătorului care a emis ordonanța puterea discreționară de a le respinge printr-o încheiere care nu mai poate fi contestată. În această situație, ar fi greu de acceptat că debitorului i-a fost respectat dreptul la respectarea proprietății și dreptul la un proces echitabil. Dacă apar dubii referitoare la existența unui litigiu, cauza nu poate fi soluționată în această procedură simplificată, ci ar putea fi examinată în ordinea procedurii contencioase, procedură în care sunt respectate toate garanțiile inerente dreptului la un proces echitabil. Astfel, Curtea a considerat în mod rezonabil că era justificată existența unei căi efective de atac împotriva încheierii prin care se respingeau obiecțiile debitorului, pentru că se asigura un control cu privire la omisiunea judecătorului care a emis ordonanța de a constata existența unui litigiu între creditor și debitor (HCC nr. 7/2019, §50).
Având în vedere cele menționate, Curtea a reținut că soluția renunțării la recursul împotriva încheierii de respingere a obiecțiilor în procedura în ordonanță este disproporționată față de scopurile urmărite și, prin urmare, prevederile contestate nu sunt conforme cu articolele 20 și 46 din Constituție (HCC nr. 7/2019, §51).
2.2.4. Contestarea refuzului organului de urmărire penală de a primi plângerea sau denunțul privind comiterea unei infracțiuni
Articolul 265 alin. (2) din Codul de procedură penală prevede că refuzul organului de urmărire penală de a primi plângerea sau denunțul poate fi atacat imediat în fața judecătorului de instrucție, dar nu mai târziu de cinci zile de la momentul refuzului (HCC nr. 6/2019, §49).
Spre deosebire de aceste dispoziții, din analiza coroborată a articolului 313 alin. (2) pct. 1) lit. a) și alin. (3) din același Cod rezultă că persoana poate contesta refuzul organului de urmărire penală de a primi plângerea sau denunțul despre comiterea sau pregătirea comiterii unei infracțiuni la judecătorul de instrucție în termen de zece zile din data la care s-a luat cunoștință de acest refuz (HCC nr. 6/2019, §50).
În consecință, contestarea refuzului organului de urmărire penală de a primi o plângere sau un denunț este reglementată în mod divergent de două prevederi ale aceluiași act normativ. Această incoerență normativă creează insecuritate juridică pentru destinatarii legii. Atât justițiabilii, cât și subiectele care posedă competența aplicării Codului de procedură penală se află în dificultate, fiind puși în situația de a alege între mai multe variante posibile (HCC nr.6/2019, §53).
Chiar făcându-se apel la consultanța de specialitate, persoana nu ar putea stabili, fără echivoc, în baza cărei norme – articolul 265 alin. (2) sau articolul 313 alin. (2) pct. 1) lit. a) din Codul de procedură penală – ar trebui să conteste refuzul organului de urmărire penală de a-i primi plângerea sau denunțul privind comiterea sau pregătirea comiterii unei infracțiuni. Există riscul ca alegerea unei norme să fie stabilită în baza unor criterii arbitrare și discreționare de către cei care aplică legea, astfel încât persoana să nu-și poată realiza în mod efectiv dreptul de a contesta refuzul organului de urmărire penală de a primi plângerea sau denunțul privind comiterea unei pretinse infracțiuni (HCC nr.6/2019, §54).
În situația în care s-ar aplica articolul 265 alin. (2) din Codul de procedură penală, persoana ar fi lipsită de controlul prealabil exercitat de către procuror sau de către procurorul ierarhic superior. Mai mult, aplicarea acestei norme ar putea conduce la restrângerea nejustificată a dreptului de acces la un tribunal și la instituirea unui tratament discriminatoriu. Astfel, persoanele care recepționează în timp util, prin intermediul serviciilor poștale, refuzul organului de urmărire penală de primire a plângerii sau a denunțului privind comiterea sau pregătirea comiterii unei pretinse infracțiuni îl pot contesta, pentru că își pot realiza în mod efectiv acest drept în cele cinci zile de la emiterea actului constatator. În comparație cu această categorie de persoane, persoanele care primesc refuzul în discuție prin intermediul serviciilor poștale cu întârziere (eventual, chiar din cauza organului de urmărire penală care a expediat refuzul după expirarea celor cinci zile rezervate contestării), astfel încât să nu-și poată realiza în mod efectiv dreptul de a-l contesta în termen, sunt tratate în mod diferit din motive neimputabile lor. Din perspectiva articolului 16 din Constituție, acest tratament diferențiat nu este unul justificat în mod obiectiv și rezonabil (a se vedea, mutatis mutandis, HCC nr. 7 din 26 aprilie 2018, § 52 și 53) (HCC nr. 6/2019, §55).
Curtea a observat că termenul de cinci zile de contestare a refuzului organului de urmărire penală de primire a plângerii sau a denunțului privind comiterea sau pregătirea comiterii unei pretinse infracțiuni, stabilit de articolul 265 alin. (2) din Codul de procedură penală, se calculează de la data emiterii refuzului, nu de la data la care acesta i s-a adus la cunoștință persoanei, fapt confirmat și de opinia Curții Supreme de Justiție (HCC nr. 6/2019, §58).
Sub acest aspect, Curtea Europeană a menționat că, deși respectarea termenelor prevăzute în legislația internă este în interesul securității juridice și al bunei-administrări a justiției, în cazuri excepționale trebuie să se dea dovadă de flexibilitate, pentru a se asigura faptul că accesul la un tribunal nu este limitat prin încălcarea prevederilor Convenției (Marc Brauer v. Germania, 1 septembrie 2016, § 42) (HCC nr. 6/2019, §60).
Așadar, dreptul de a formula o contestație nu poate fi exercitat în mod efectiv decât de la data la care persoanei i se aduce la cunoștință actul contestat. În caz contrar, el riscă să devină unul teoretic și iluzoriu. De vreme ce statul garantează un drept, acesta trebuie să creeze premisele realizării acestuia (HCC nr. 6/2019, §61).
Având în vedere cele menționate supra, Curtea a conchis că prevederile alineatului (2) al articolului 265 din Codul de procedură penală contravin articolului 20 coroborat cu articolele 16 și 23 din Constituție și, prin urmare, trebuie declarate neconstituționale (HCC nr. 6/2019, §62).
2.3. Dreptul fiecărui om de a-și cunoaște drepturile și îndatoririle
2.3.1. Critica noțiunii de „urmări grave” din cadrul unor norme ale legii penale
Curtea a examinat în Hotărârea nr. 22 din 1 octombrie 2018 dacă textul „soldate cu urmări grave” de la articolul 328 alin. (3) lit. d) din Codul penal corespunde exigențelor legalității incriminării și pedepsei penale, precum și accesibilității și clarității legii penale, așa cum sunt acestea prevăzute de articolele 1 alin. (3) și 22, coroborate cu articolul 23 alin. (2) din Constituție. Având în vedere faptul că noțiunea de „urmări grave” este conținută și de articolele 189 alin. (3) lit. f), 307 alin. (2) lit. c), 327 alin. (2) lit. c), 329 alin. (2) lit. b) și 335 alin. (11) din Codul penal, Curtea a examinat constituționalitatea acestei sintagme prin prisma testului stabilit în Hotărârea sa nr. 22 din 1 octombrie 2018 (HCC nr. 24/2019, §117).
Cu privire la condiția accesibilității, Curtea a menționat că publicul larg are acces la Codul penal, acesta fiind publicat în Monitorul Oficial. Aici operează prezumția cunoașterii legii, care decurge din principiul general de drept nemo censetur ignorare legem. Prin urmare, nu există niciun dubiu cu privire la faptul că dispozițiile examinate îndeplinesc condiția accesibilității, iar sarcina Curții este de a stabili dacă aceste prevederi sunt suficient de previzibile (HCC nr.24/2019, §118).
Cu titlu preliminar, Curtea a observat că în jurisprudența Curții Europene s-a reținut că sfera de aplicare a conceptului de previzibilitate depinde în mare măsură de conținutul instrumentului în cauză, de domeniul pe care îl reglementează, precum și de numărul și statutul destinatarilor săi. Persoanele care au o activitate profesională trebuie să dea dovadă de o prudență mai mare în cadrul activității lor și este de așteptat ca acestea să-și asume riscurile inerente activității lor (Sekmadienis Ltd. v. Lituania, 30 ianuarie 2018, § 65; Satakunnan Markkinapörssi Oy şi Satamedia Oy v. Finlanda [MC], 27 iunie 2017, § 145) (HCC nr. 24/2019, §119).
Infracțiunea prevăzută la articolul 189 alin. (3) lit. f) din Codul penal, în care se utilizează noțiunea de „urmări grave”, nu are un subiect calificat. Cu alte cuvinte, norma incriminatoare nu reclamă o calitate specială pentru a putea fi catalogat subiectul infracțiunii. În acest caz, gradul de previzibilitate al legii trebuie apreciat în lumina standardului „experienței juridice obișnuite” (HCC nr. 24/2019, §120).
Curtea a constatat că în cazul articolului 307 alin. (2) lit. c) din Codul penal [infracțiuni contra justiției], subiect al infracțiunii poate fi doar judecătorul, iar în cazul articolelor 327 alin. (2) lit. c) și 329 alin. (2) lit. b) din Codul penal [infracțiuni care atentează la buna-desfășurare a activității din sfera publică] – orice persoană publică, în sensul articolului 123 alin. (2) din Cod (HCC nr. 24/2019, §121).
În cazul articolului 335 alin. (11) din Codul penal, legislatorul a prevăzut că subiect al infracțiunii poate fi persoana care gestionează o organizație comercială, obștească sau o altă organizație nestatală ori care lucrează pentru o astfel de organizație. Având în vedere faptul că aceste norme sunt aplicabile în privința unor diverse activități profesionale, gradul lor de previzibilitate trebuie apreciat, de asemenea, în lumina standardului „experienței juridice obișnuite” (HCC nr. 24/2019, §122).
Totuși, Curtea a observat că nu există repere fixe în legea penală în funcție de care să poată fi apreciat conținutul noțiunii de „urmări grave” utilizată în aceste articole din Codul penal. De asemenea, legea nu stabilește niciun criteriu material care să cuantifice „gravitatea” urmării prejudiciabile. De altfel, calificarea urmărilor infracțiunii ca fiind „grave” are implicații majore în privința agravării răspunderii penale a făptuitorului. Această concluzie decurge din compararea sancțiunilor infracțiunilor tip în care nu este prevăzut semnul calificativ „urmări grave” și infracțiunile agravate care prevăd această noțiune (HCC nr. 24/2019, §123).
Mai mult, jurisprudența în materie nu a dezvoltat pentru noțiunea criticată un înțeles exact care să constituie un reper în funcție de care să poată fi apreciat conținutul acesteia și, prin urmare, articolele 189 alin. (3) lit. f), 307 alin. (2) lit. c), 327 alin. (2) lit. c), 329 alin. (2) lit. b) și 335 alin. (11) din Codul penal sunt susceptibile de o interpretare extensivă defavorabilă făptuitorului. În acest sens, Curtea Europeană a reiterat în cauza Prigală v. Republica Moldova, 13 februarie 2018, §§ 38-40, că interpretarea extensivă defavorabilă constituie o încălcare a articolului 7 din Convenția Europeană (HCC nr. 24/2019, §124).
Astfel, chiar și în cazul infracțiunilor ale căror subiecte practică o anumită activitate profesională [în acest caz articolele 307 alin. (2) lit. c) și 335 alin. (11) din Codul penal] există riscul ca „gravitatea” să fie apreciată în baza unor criterii arbitrare și discreționare de către cei dotați cu competența aplicării legii penale (a se vedea, de exemplu, hotărârea Curții Europene în cauza Oleksandr Volkov v. Ucraina din 9 ianuarie 2013, § 186, în care Curtea a constatat că formularea unei legi nu era suficient de clară pentru a le permite destinatarilor săi – judecători, adică persoane bine pregătite din punct de vedere juridic, să cunoască faptele care le pot angaja răspunderea disciplinară) (HCC nr. 24/2019, §125).
Având în vedere multitudinea semnificațiilor acestei sintagme, Curtea a reținut că destinatarul normei penale nu poate cunoaște care este acțiunea/inacțiunea prohibită, astfel încât să-şi adapteze conduita în mod corespunzător. În practică, stabilirea acestora nu poate fi făcută de către cei competenți să aplice legea penală, decât în baza unor criterii lipsite de suport legal. Chiar dacă se face apel la consultanța de specialitate, destinatarul normei ar putea fi privat de posibilitatea conformării cu prevederile legale (HCC nr. 24/2019, §126).
Așadar, în lipsa unor repere fixe stabilite în legea penală, calificarea urmărilor prejudiciabile ale infracțiunii ca fiind „urmări grave” se face la discreția celor care aplică legea penală, justițiabilul aflându-se într-o stare de incertitudine juridică (HCC nr. 24/2019, §127).
Rezumând cele enunțate supra, Curtea a conchis că noțiunea de „urmări grave” conținută de articolele 189 alin. (3) lit. f), 307 alin. (2) lit. c), 327 alin. (2) lit. c), 329 alin. (2) lit. b) și 335 alin. (11) din Codul penal este formulată de o manieră imprecisă și neclară și le conferă autorităților care o aplică o marjă excesivă de discreție. Prin urmare, această sintagmă nu îndeplinește standardul calității legii penale, fiind contrară articolelor 1 alin. (3) și 22, coroborate cu articolul 23 alin. (2) din Constituție (HCC nr. 24/2019, §128).
Totuși, Curtea a menționat că, deși a constatat neconstituționalitatea noțiunii de „urmări grave” conținută de articolele menționate, acest fapt nu împiedică Parlamentul să-i precizeze întinderea și conținutul. De altfel, simpla eliminare a acesteia ar putea să nu ofere o protecție adecvată valorilor sociale ocrotite de legea penală atunci când prin comiterea unei infracțiuni se atentează la viața și sănătatea persoanei, precum și în cazul în care se provoacă prejudicii materiale semnificative (HCC nr. 24/2019, §129).
Prin urmare, Curtea a emis o Adresă către Parlament în vederea stabilirii în legea penală, cu exactitate, a urmărilor care pot fi calificate drept „urmări grave” în contextul tuturor infracțiunilor din Codul penal (HCC nr. 24/2019, §131).
De asemenea, Curtea a reținut că, în vederea realizării scopului legii penale, în cauzele aflate pe rolul instanțelor de judecată nu este exclusă posibilitatea aplicării sancțiunilor infracțiunilor tip de la articolele 189, 307, 327, 329 și 335 din Codul penal, în care nu este utilizat semnul calificativ „urmări grave”. Mai mult, nu este exclusă posibilitatea aplicării regulilor concursului de infracțiuni, în eventualitatea în care în anumite cauze o „urmare gravă” constituie o urmare prejudiciabilă a unei infracțiuni distincte (HCC nr. 24/2019, §132).
2.3.2. Critica de neconstituționalitate a textului „intereselor publice sau” din articolul 329 alin. (1) din Codul penal
Anterior Curtea a declarat neconstituțional textul „intereselor publice” din articolele 327 alin. (1) și 328 alin. (1) din Codul penal (a se vedea HCC nr. 22 din 27 iunie 2017 și HCC nr.33 din 7 decembrie 2017) (HCC nr. 24/2019[11], §133).
Curtea a observat că noțiunea de „interes public” este redată, între altele, în art. 3 din Legea integrității nr. 82 din 25 mai 2017 (i.e. interes general de dezvoltare a bunăstării societății în ansamblu și de realizare a intereselor private legitime, garantat prin funcționarea entităților publice și private, precum și prin exercitarea atribuțiilor de serviciu ale agenților entităților date în strictă conformitate cu prevederile legale, în mod eficient și econom din punct de vedere al utilizării resurselor), în art. 2 din Legea nr. 16 din 15 februarie 2008 cu privire la conflictul de interese (i.e. interesul general al societății ca persoanele care dețin funcții publice să ia, în îndeplinirea atribuțiilor lor de serviciu, decizii imparțiale și legitime), precum și în Codul administrativ. Totuși, Curtea a constatat că o astfel de definiție nu se regăsește și în legea penală (HCC nr. 24/2019, §134).
Prin urmare, Curtea a reiterat că legea penală nu conține criterii clare și previzibile pentru aprecierea, în mod concret, a impactului acțiunilor unei persoane în privința unei valori abstracte cum este „interesul public” (HCC nr. 33 din 7 decembrie 2017, § 108) (HCC nr.24/2019, §135).
Sub acest aspect, Curtea a făcut referire la jurisprudența Curții Europene din cazul Liivik v. Estonia, 25 iunie 2009, §§ 100-101, în care s-a reținut că criteriile utilizate de instanțele naționale în vederea stabilirii provocării unui prejudiciu „considerabil intereselor statului” de către reclamant și a incompatibilității acțiunilor cu „interesul general al dreptății” erau prea vagi. Curtea Europeană nu a fost convinsă că persoana ar fi putut să prevadă în mod rezonabil riscul de a fi acuzată și condamnată pentru faptul că prin acțiunile sale a provocat daune semnificative intereselor statului, de vreme ce norma penală implica utilizarea unor noțiuni largi și a unor criterii vagi (HCCnr. 24/2019, §136).
Având în vedere caracterul abstract al sintagmei contestate, Curtea a constatat că textul „interesului public” de la articolul 329 din Codul penal este susceptibil de o interpretare extensivă defavorabilă în cazul făptuitorului. Interpretarea extensivă defavorabilă constituie o încălcare a principiului legalității incriminării și al legalității pedepsei (HCC nr. 24/2019, §137).
În lipsa unor repere fixe stabilite în legea penală, calificarea urmărilor prejudiciabile ale infracțiunii de neglijență în serviciu pentru „interesul public” se face la discreția celor care aplică legea penală, justițiabilul aflându-se într-o stare de incertitudine juridică. Astfel, Curtea a reținut că atât soluția, cât și considerentele din Hotărârile nr. 22 din 27 iunie 2017 și nr. 33 din 7 decembrie 2017 sunt aplicabile, mutatis mutandis, și în prezenta cauză (HCC nr. 24/2019, §138).
Declararea neconstituțională a sintagmei „intereselor publice sau” din articolul 329 alin. (1) din Codul penal nu restrânge câmpul de aplicare al acestui articol. În acest sens, Curtea a reținut că expresia legală ce se menține [daune în proporții mari drepturilor și intereselor ocrotite de lege ale persoanelor fizice și juridice] protejează toate eventualele victime ale faptei de neglijență în serviciu, avându-se în vedere că persoanele juridice pot fi de drept public sau de drept privat (a se vedea articolul 173 din Codul civil). Astfel, rezultă în mod rezonabil că eventualele daune materiale cauzate intereselor publice s-ar putea regăsi în categoria daunelor cauzate drepturilor și intereselor ocrotite de lege ale persoanei juridice de drept public (HCC nr.24/2019, §143).
2.3.3. Prerogativa executorului judecătoresc în procedura executării silite
Potrivit articolului 61 alin. (1) din Codul de executare, executorul judecătoresc poate refuza intentarea procedurii de executare dacă: (a) documentul nu este de competența sa; (b) termenul de prezentare a documentului spre executare a expirat; (c) documentul nu este întocmit în conformitate cu prevederile art.14 din prezentul cod; (d) documentul este înaintat de persoana care nu are împuternicirile respective, stabilite în modul prevăzut de legislație; (e) termenul de executare benevolă acordat prin lege sau indicat în documentul executoriu nu a expirat; (f) documentul a fost executat (HCC nr. 22/201, §40).
La fel, Curtea a observat că, potrivit articolului 60 alin. (4) din Cod, o eventuală încheiere privind intentarea procedurii de executare emisă de executor contrar competenței sale este în general exceptată de la controlul judecătoresc (HCC nr. 22/2019, §44).
Totodată, articolul 32 alin. (1) lit. b) din Cod prevede, în mod categoric, că documentul executoriu va fi strămutat de către executorul judecătoresc din oficiu sau la cererea creditorului la un alt executor judecătoresc, dacă documentul executoriu a fost primit cu încălcarea competenței teritoriale (HCC nr. 22/2019, §45).
Astfel, de vreme ce executorul este obligat să strămute documentul executoriu primit cu încălcarea competenței teritoriale, Curtea a constatat că nici la primirea documentului executorul nu are o discreție de a intenta sau nu procedura executării silite, acesta fiind obligat să refuze intentarea procedurii executării silite în cazul în care constată că executarea documentului prezentat nu este de competența sa (HCC nr. 22/2019, §46).
În caz contrar, intentarea procedurii de executare silită cu încălcarea deliberată a competenței reprezintă o depășire a atribuțiilor, executorul judecătoresc acționând ultra vires (HCC nr. 22/2019, §47).
Așadar, având în vedere cele menționate, inclusiv faptul că repunerea în termenul de prescripție pentru prezentarea documentului executoriu spre executare ține de competența exclusivă a instanței de judecată, Curtea nu a întrevăzut vreun motiv rezonabil pentru care termenul „poate” trebuie interpretat ca un drept discreționar al executorului judecătoresc de a refuza intentarea procedurii de executare, atunci când este incident motivul „termenul de prezentare a documentului spre executare a expirat” (HCC nr. 22/2019, §56).
Curtea nu a putut constata necesitatea existenței unei puteri discreționare oferite executorului judecătoresc, mai ales că, potrivit articolului 60 alin. (4) din Codul de executare, încheierea privind intentarea procedurii de executare emisă în baza unui document neconform cu prevederile articolului 14 din Cod este exceptată de la controlul judecătoresc (HCC nr.22/2019, §61).
Având în vedere semnificația instituțiilor executării benevole și executării silite, Curtea nu a constatat niciun motiv rezonabil pentru care executorul judecătoresc ar putea să aibă puterea discreționară de a intenta procedura executării silite înainte de expirarea termenului oferit de lege debitorului pentru executare benevolă (HCC nr. 22/2019, §70).
Prin caracterul absolut al formulării sale, acest motiv de refuz nu lasă loc de aplicare discreționară din partea executorilor judecătorești. O eventuală executare repetată a unui document executoriu deja executat constituie o încălcare a dreptului de proprietate al debitorului. Încă un argument în susținerea acestei ipoteze este și faptul că contestația depusă de debitor împotriva încheierii de intentare a procedurii de executare a unui document executoriu care a fost deja executat, ca și în cazurile prevăzute la punctele b) și e), nu are efect suspensiv și, ca urmare, se poate admite aplicarea măsurilor de executare asupra bunurilor debitorului până la soluționarea definitivă a contestației în instanța de judecată (HCC nr.22/2019, §71).
Totuși, de vreme ce cuvântul „poate” din articolul 61 alin. (1) din Codul de executare este interpretat în mod echivoc de către autorități, unele susținând că acesta denotă o prerogativă discreționară a executorului judecătoresc de a refuza sau intenta procedura executării silite, Curtea a conchis că pentru asigurarea certitudinii juridice, raportat la dreptul de proprietate, acesta urmează a fi declarat neconstituțional (HCC nr. 22/2019, §72).
Pentru consolidarea raționamentelor sale, Curtea a constatat că, potrivit articolului 60 alin. (3) din Codul de executare, după primirea documentului executoriu, executorul judecătoresc emite o încheiere cu privire la intentarea procedurii de executare în termen de 3 zile. Astfel, executorul judecătoresc dispune de un termen de 3 zile în care trebuie să constate dacă sunt întrunite toate condițiile prevăzute de lege pentru a putea pune în mișcare o procedură de executare silită (HCC nr. 22/2019, §73).
Pentru a asigura coerența juridică a tuturor normelor legale aplicabile, sintagma „poate refuza” din articolul în discuție va dobândi forma unei certitudini, i.e. „refuză” (HCC nr.22/2019, §74).
2.4. Dreptul la informație
2.4.1. Accesul la informațiile privind declararea voluntară a bunurilor
Articolul 16 alin. (9) din Legea nr. 180 din 26 iulie 2018 privind declararea voluntară și stimularea fiscală interzice accesul la informații care pot conduce la identificarea unei persoane, informații cum ar fi numele și prenumele, codul personal de identificare, seria și numărul actului de identitate, datele de identificare a bunurilor ș. a. În acest sens, Curtea a observat că legislatorul a acordat o prioritate absolută dreptului la respectarea vieții private, prin interzicerea accesului la informații care conțin date cu caracter personal, în detrimentul dreptului de acces la informații, care face parte din dreptul mai vast la libera exprimare (HCC nr.29/2019, §46).
Esența acestui caz din fața Curții constă în exercițiul a două drepturi fundamentale concurente: dreptul „câinilor de pază” ai societății democratice de acces la informații de interes public și dreptul subiectelor declarării voluntare la respectarea vieții lor private (HCC nr.29/2019, §47).
Ambele drepturi sunt protejate de Constituție, prin articolul 34 și, respectiv, prin articolul 28. Niciunul dintre aceste drepturi nu este absolut. Fiecare poate fi supus restricțiilor, inter alia, pentru protecția drepturilor altor persoane, după cum prevede articolul 54 alin. (2) din Constituție (HCC nr. 29/2019, §48).
Activitatea economică a subiectelor declarării fiscale, care au dobândit bunuri fără a le declara la data prescrisă de lege, nu poate fi considerată o chestiune strict privată și nu poate fi exclusă din sfera interesului public, la modul abstract. De asemenea, nu poate exista o concluzie unică privind afectarea dreptului la respectarea vieții private prin dezvăluirea numelor unor subiecte ale declarării voluntare. Există, însă, concluzii care depind de circumstanțele fiecărui caz concret, iar la aceste concluzii pot ajunge, pe de o parte, funcționarii responsabili din cadrul autorităților publice, cărora li se solicită accesul la aceste informații, iar pe de altă parte, judecătorii de drept comun, în eventualitatea în care sunt sesizați (HCC nr. 29/2019, §49).
Carențele constituționale ale prevederilor contestate constau, în primul rând, în lipsa unei proceduri și a unor criterii directoare clare de acordare a accesului la informațiile privind subiectele declarării voluntare de către funcționarii Serviciului Fiscal de Stat. În al doilea rând, ele constau în imposibilitatea legală a judecătorilor de drept comun, care se confruntă cu cazuri concrete în care sunt contestate refuzuri ale Serviciului Fiscal de Stat de acordare a accesului la informații de acest gen, de a pune în balanță și de a pondera cele două drepturi concurente, care merită, în general, un respect egal, în funcție de circumstanțele factuale și juridice ale fiecărui caz (HCC nr. 29/2019, §50).
În consecință, Curtea a reținut caracterul neconstituțional al articolului 16 alin. (9) din Legea privind declararea voluntară și stimularea fiscală, pentru că acesta stabilește o ierarhie între cele două drepturi care nu este permisă de Constituție (într-o interpretare care are în vedere jurisprudența relevantă a Curții Europene a Drepturilor Omului). Prevederea contestată nu permite existența unei relații rezonabile de proporționalitate între valorile concurente, nu asigură un just echilibru între dreptul de acces la informație și protecția vieții private și, prin urmare, restricția nu este necesară într-o societate democratică. Astfel, Curtea a constatat că norma cuprinsă în articolul 16 alin. (9) din Legea privind declararea voluntară și stimularea fiscală instituie restricții excesive cu privire la informația aflată în posesia Serviciului Fiscal de Stat (HCC nr. 29/2019, §51).
Curtea a enunțat un set de criterii care pot fi utilizate la punerea în balanță a dreptului de acces la informații de interes public cu dreptul la respectarea vieții private. Aceste criterii nu sunt exhaustive, ele constituind doar un punct de pornire (HCC nr. 29/2019, §52).
Criteriile de punere în balanță constituie rezultatul jurisprudențial al Curții Europene a Drepturilor Omului, ele evidențiindu-se în multitudinea de cazuri care implică ciocniri ale drepturilor menționate și sunt următoarele: contribuția la o dezbatere de interes public; gradul de notorietate a persoanei/persoanelor afectate și subiectele informației solicitate; conținutul, forma și consecințele publicării (HCC nr. 29/2019, §53).
Curtea a subliniat că, atunci când pun în balanță drepturile menționate, factorii de decizie din cadrul autorităților publice și judecătorii de drept comun care se confruntă cu asemenea cazuri trebuie să asigure un echilibru corect între libertatea de exprimare și dreptul la respectarea vieții private sub aspectul protecției datelor cu caracter personal, pornind de la criteriile menționate mai sus, care nu sunt exhaustive, având în vedere jurisprudența relevantă a Curții Europene a Drepturilor Omului (HCC nr. 29/2019, §58).
2.5. Restrângerea exercițiului unor drepturi sau al unor libertăți
2.5.1. Interdicția comercializării produselor din tutun în apropierea instituțiilor de învățământ și a instituțiilor medico-sanitare
Reglementarea distanței care trebuie să existe între unitățile comerciale care doresc să comercializeze produse din tutun și instituțiile de învățământ și instituțiile medico-sanitare poate fi considerată o „zonă de protecție” (buffer zone). Densitatea unităților comerciale care comercializează produse din tutun generează accesibilitatea acestor produse, iar accesibilitatea conduce, la rândul ei, la deprinderea de a fuma. De asemenea, densitatea unităților comerciale care comercializează produse din tutun în apropierea instituțiilor de învățământ este asociată cu răspândirea la nivel ridicat a fumatului printre studenți (a se vedea Wing C. Chan, Scott T. Leatherdale, Tobacco retailer density surrounding schools and youth smoking behaviour: a multi-level analysis, Tobacco Induced Diseases, vol. 9, nr. 9, 2011, pp. 1 și 2) (HCC nr.9/2019, §46).
Curtea a reținut că motivul pentru care legislatorul a considerat oportun să reglementeze o „zonă de protecție” între unitățile care comercializează produse de tutun și instituțiile de învățământ și cele medicale se bazează pe date științifice. Din acest motiv, în acest caz, pentru a se convinge dacă măsura contestată urmărește realizarea unui scop legitim, Curtea a ținut cont de studiile de specialitate. Relevanța studiilor de specialitate contribuie la formarea unei opinii despre respectarea de către legislator a principiului precauției atunci când a adoptat măsura contestată. Potrivit jurisprudenței Curții de Justiție a Uniunii Europene, „legislatorul [...] trebuie să respecte principiul precauției, în conformitate cu care, în cazul în care persistă anumite incertitudini cu privire la existența sau la întinderea unor riscuri privind sănătatea persoanelor, pot fi luate măsuri de protecție fără a trebui să se aștepte demonstrarea deplină a caracterului real și grav al acestor riscuri. Atunci când se dovedește imposibilă determinarea cu certitudine a existenței sau a întinderii riscului invocat, din cauza naturii neconcludente a rezultatelor studiilor efectuate, dar persistă probabilitatea unui prejudiciu real pentru sănătatea publică în ipoteza realizării riscului, principiul precauției justifică adoptarea unor măsuri restrictive” (cauzele Swedish Match AB v. Secretary of State for Health, C-151/17, 22 noiembrie 2018, § 38; Giovanni Pesce și alții v. Presidenza del Consiglio dei Ministri și alții, C‑78/16 și C‑79/16, 9 iunie 2016, § 47; Neptune Distribution SNC v. Ministre de l’Économie et des Finances, C‑157/14, 17 decembrie 2015, §§ 81-82) (HCC nr. 9/2019, §48).
Astfel, Curtea a considerat că prin măsura contestată legislatorul a urmărit realizarea a două scopuri: protecția sănătății tinerilor și protecția sănătății colectivității în general. Aceste două scopuri pot fi subsumate scopului protejării drepturilor, a libertăților și a demnității altor persoane, prevăzut de articolul 54 alin. (2) din Constituție (HCC nr. 9/2019, §49).
Cu referire la existența unei legături raționale între măsura legală contestată și scopul legitim urmărit, Curtea a constatat că studiile de specialitate au scos în evidență faptul că o treime din tinerii fumători din Canada au declarat că vor fuma mai puține țigări dacă vor trebui să parcurgă o distanță mai mare pentru a le procura (a se vedea Wing C. Chan și Scott T. Leatherdale, Tobacco retailer density surrounding schools and youth smoking behaviour: a multi-level analysis, citat la § 46 supra, p. 5). Așadar, Curtea a admis, inclusiv având în vedere aceste studii, că există o legătură rațională între îndepărtarea unităților care comercializează produse de tutun de instituțiile de învățământ și protecția sănătății persoanelor. Această măsură poate reduce numărul fumătorilor (HCC nr. 9/2019, §50).
Curtea a reținut că protecția sănătății populației reprezintă un interes de o importanță sporită pentru conviețuirea într-o societate. Prin urmare, restricțiile impuse de către legislator pentru protejarea acestui interes pot fi justificate chiar dacă acestea afectează interesele economice ale particularilor. Totuși, este necesar, după cum o impune și obligația constituțională a statului de a proteja concurența, ca măsura menționată să nu reprezinte un mijloc de discriminare arbitrară dintre comercianți (HCC nr. 9/2019, §52).
De asemenea, măsurile alternative nu asigură la fel de eficient realizarea scopului urmărit. Dimpotrivă, prin eliminarea „zonei de protecție” dintre unitățile care comercializează produsele din tutun și grupurile protejate se aduce atingere coerenței măsurilor de descurajare a consumului produselor din tutun. Totodată, legislatorul le-a oferit timp suficient unităților comerciale provizorii pentru a se adapta la noile condiții cu privire la comercializarea produselor din tutun (HCC nr. 9/2019, §78).
Prin urmare, Curtea a reținut că interdicția comercializării produselor din tutun de către unitățile comerciale provizorii în apropierea instituțiilor de învățământ și instituțiilor medico-sanitare nu este contrară dispozițiilor constituționale referitoare la concurența liberă [articolele 9 alin. (3) și 126 alin. (2) lit. b)] și nici celor referitoare la restrângerea exercițiului unor drepturi sau al unor libertăți [articolul 54] (HCC nr. 9/2019, §79).
3. Autoritățile publice
3.1. Învestitura Guvernului
3.1.1. Desemnarea candidatului la funcția de Prim-ministru
Cu privire la obligația constituțională a Președintelui de a iniția consultarea fracțiunilor parlamentare în vederea desemnării unui candidat pentru funcția de Prim-ministru, Curtea a subliniat că aceasta decurge din textul clar al articolului 98 din Constituție (HCC nr. 12/2019, §12).
Curtea a subliniat că pentru a înainta un candidat la funcția de Prim-ministru Președintele Republicii Moldova trebuie să aibă, în primul rând, un partener de dialog instituțional în persoana Președintelui Parlamentului, ca reprezentant al Parlamentului, într-un regim politic parlamentar (a se vedea HCC nr. 33 din 21 decembrie 2018, §§ 31 și 36). Acesta este cadrul stabilit de Regulamentul Parlamentului, la care fac trimitere prevederile articolului 64 alin. (1) din Constituție. În al doilea rând, trebuie să fie alese organele care fac posibilă convocarea Parlamentului în ședințe, i.e. Biroul permanent și Președintele Parlamentului. Potrivit articolului 13 alin. (1) lit. a), Biroul permanent al Parlamentului propune Parlamentului data convocării ședințelor plenare, iar potrivit articolului 14 alin. (1) lit. b) din același Regulament, Președintele Parlamentului convoacă sesiunile ordinare, extraordinare sau speciale ale Parlamentului. Așadar, Curtea a scos în evidență două obligații constituționale: Președintele Republicii Moldova are obligația consultării fracțiunilor parlamentare în vederea unei eventuale desemnări a unui candidat la funcția de Prim-ministru, iar membrii Parlamentului au obligația constituțională a alegerii organelor de conducere ale legislativului, inclusiv pentru a se putea realiza în totalitate procesul de desemnare a candidatului la funcția de Prim-ministru (HCC nr. 12/2019, §15).
Lipsa organului care reprezintă Parlamentul, precum și lipsa organelor care fac posibilă convocarea sesiunilor sale îl împiedică pe Președintele Republicii Moldova să desemneze un candidat pentru funcția de Prim-ministru. [...] Totuși, în situația în care Parlamentul este reprezentat și sunt alese organele sale de conducere, Președintele Republicii Moldova poate desemna un candidat pentru funcția de Prim-ministru. Lipsa întrunirii deputaților în ședință plenară pentru examinarea chestiunii învestiturii Guvernului echivalează, în acest caz, cu o respingere a solicitării de învestitură (HCC nr. 12/2019, §16).
Curtea a notat că sintagma „două solicitări de învestitură” conținută de cel de-al doilea alineat al articolului 85 din Constituție trebuie interpretată prin prisma articolului 98 alineatele (2) și (3) din Constituție, coroborat cu considerentele enunțate de către Curtea Constituțională în Hotărârea nr. 32 din 29 decembrie 2015 (HCC nr. 12/2019, §18).
Astfel, în cadrul consultărilor cu fracțiunile parlamentare, se pune accentul pe persoana candidatului la funcția de Prim-ministru. Spre deosebire de etapa consultării fracțiunilor parlamentare, în cadrul dezbaterilor parlamentare accentul nu este pus pe persoana candidatului la funcția de Prim-ministru. Persoana candidatului și calitățile sale au fost puse în discuție în cadrul consultărilor, iar problema se prezumă a fi epuizată, în condițiile propunerii unei candidaturi de către fracțiunile parlamentare care alcătuiesc majoritatea sau în condițiile propunerii unei candidaturi de către Președintele Republicii Moldova, atunci când nu există o asemenea majoritate (i.e. prin inacțiunea politică a fracțiunilor parlamentare). În cadrul dezbaterilor parlamentare, accentul este pus pe programul de activitate și pe lista membrilor Guvernului (HCC nr. 12/2019, §20).
De regulă, respingerea unei solicitări de învestitură de către Parlament nu reprezintă o respingere a persoanei candidatului, ci o respingere a programului de activitate și a listei de membri ai Guvernului cu care se prezintă acesta în fața Parlamentului. Posibilitatea unei a doua solicitări de învestitură reflectă șansa acestui candidat de a opera modificări la programul de activitate sau la lista membrilor Guvernului cu care se prezintă în fața Parlamentului, astfel încât să i se acorde un vot de încredere, potrivit articolului 98 alin. (2) din Constituție. El poate opera modificările la programul de activitate sau la lista membrilor Guvernului pe baza dezbaterilor din cadrul ședinței Parlamentului în care a fost respinsă prima solicitare de învestitură, pentru a se plia pe viziunile majorității parlamentare (HCC nr. 12/2019, §21).
Totuși, în practică pot apărea situații neprevăzute la data consultărilor, cu referire la persoana unui candidat. În cazul în care respingerea unei solicitări de învestitură s-ar baza, cu caracter de excepție, doar pe persoana candidatului, ar putea fi înaintată o altă candidatură, însă numai după inițierea unei noi runde de consultări cu fracțiunile parlamentare și cu respectarea condițiilor care decurg din Hotărârea Curții Constituționale nr. 32 din 29 decembrie 2015 (HCC nr.12/2019, §22).
În consecință, Președintele Republicii Moldova poate înainta, după consultarea fracțiunilor parlamentare, un alt candidat pentru funcția de Prim-ministru, în cazul în care prima solicitare de învestitură a Guvernului a fost respinsă de către Parlament (a se vedea, de asemenea, HCC nr. 30 din 1 octombrie 2013, § 66) (HCC nr. 12/2019, §23).
3.2. Angajarea răspunderii Guvernului
3.2.1. Procedura de angajare a răspunderii Guvernului
Potrivit articolului 6 din Constituție, puterile legislativă, executivă și judecătorească sunt separate și colaborează în exercitarea competențelor care le revin, potrivit prevederilor Constituției. Curtea a menționat că instituirea principiului separației ramurilor puterii statului are ca scop crearea unui sistem de guvernare care ar asigura echilibrul între ramurile puterii de stat, precum și prevenirea și stoparea abuzului din partea unei puteri (HCC nr. 25/2019, §42).
Astfel, în cadrul sistemului democratic de aplicare a principiului separației celor trei ramuri ale puterii de stat este importantă colaborarea între puteri și exercitarea competențelor în limitele prevăzute de Constituție (HCC nr. 25/2019, §44).
Curtea a relevat că angajarea răspunderii Guvernului reprezintă o procedură parlamentară specială prin care, pentru a face față unei împrejurări deosebite, care reclamă stabilirea de măsuri urgente, care sunt de competența Parlamentului, Guvernul urmărește adoptarea unui proiect de lege în condiții de maximă celeritate (HCC nr. 25/2019, §46).
Curtea a menționat că această cale de adoptare a unei legi este una excepțională și simplificată, fiind vorba de o modalitate legislativă la care se recurge in extremis, numai atunci când adoptarea proiectului de lege în procedura uzuală sau în procedura de urgență nu este posibilă. O asemenea procedură este dezirabilă atunci când Guvernul dorește să promoveze extrem de rapid o lege pe care o consideră vitală pentru programul său de activitate asupra căruia a primit votul de încredere la învestire (HCC nr. 25/2019, §48).
Curtea a relevat că adoptarea legii prin angajarea răspunderii de către Guvern reprezintă nu numai o măsură de substituire a regulilor procedurii legislative, dar și o modalitate foarte rapidă, generată de împrejurări excepționale, de adoptare a legii cu respectarea anumitor rigori (HCC nr. 25/2019, §50).
Cu acest prilej, Curtea în jurisprudența sa a menționat că dispozițiile articolului 106/1 din Constituție prin care legislatorul constituant a împuternicit Guvernul cu atribuții de legiferare nu pot fi interpretate în sensul în care ar permite Guvernului substituirea Parlamentului oricând și în orice condiții. Astfel, Curtea a subliniat că, deși la prima vedere posibilitatea angajării răspunderii nu este supusă niciunei condiții, oportunitatea și conținutul inițiativei rămânând teoretic la aprecierea exclusivă a Guvernului, acest lucru nu poate fi absolut (HCC nr. 11 din 13 mai 2015, §§ 52-53) (HCC nr. 25/2019, §51).
Curtea a concluzionat că Guvernul nu a demonstrat, în cadrul angajării răspunderii politice asupra proiectului de lege, necesitatea unei urgențe reale în excluderea din componența Zonei Economice Libere „Bălți” a terenului de 2,238 ha, cu numărul cadastral 0100212178, amplasat pe str. Sprâncenoaia nr. 1, municipiul Chișinău, precum și a construcțiilor de pe acesta cu numerele cadastrale 010021217801–010021217806 și 010021217819, nu a prezentat argumente concludente privind necesitatea ca reglementarea în cauză să fie adoptată cu maximă celeritate și că este obiectiv necesară aplicarea imediată a legii în cauză (HCC nr. 25/2019, §59).
Astfel, Curtea a reiterat că eludarea principiilor și criteriilor enunțate la angajarea răspunderii de către Guvern determină încălcarea normelor constituționale (HCC nr. 11 din 13 mai 2015, § 58), în cazul de față fiind încălcate prevederile articolelor 6 și 106/1 din Constituție (HCC nr. 25/2019, §60).
În același timp, Curtea a reținut că atunci când Guvernul urmează să-și asume răspunderea asupra unui proiect de lege, în condițiile articolului 106/1 din Constituție, acest fapt se va aduce la cunoștința Parlamentului (HCC nr. 25/2019, §61).
În jurisprudența sa, Curtea a constatat că o dezbatere politică privind demiterea Guvernului prin retragerea încrederii acordate poate avea loc în condițiile articolului 106/1 din Constituție numai în ședința plenară a Parlamentului. Prin urmare, depunerea la Secretariatul Parlamentului a hotărârii Guvernului privind angajarea răspunderii cu materialele anexate, fără prezentarea acestui act politic de angajare a răspunderii în ședința plenară, nu corespunde cerințelor normelor constituționale privind angajarea răspunderii „în fața” Parlamentului. În caz contrar, o asemenea dezbatere devine imposibilă, deoarece, potrivit articolului 37 alin. (4) din Regulamentul Parlamentului, convocarea Parlamentului în sesiune extraordinară sau specială se va face în 3 zile de la data înregistrării cererii, dacă legea nu prevede altfel. Din aceste motive, în afara sesiunilor parlamentare, procedura angajării răspunderii Guvernului este condiționată de convocarea unei sesiuni extraordinare sau speciale, iar termenul de 3 zile pentru depunerea moțiunii curge din momentul prezentării în plenul Parlamentului a proiectului de lege asupra căruia Guvernul își angajează răspunderea (HCC nr. 28 din 22 decembrie 2011, §§ 56-57) (HCC nr.25/2019, §62).
Așadar, Curtea a menționat că, potrivit constatărilor sale, procedura angajării răspunderii Guvernului asupra unui proiect de lege are drept consecință menținerea atribuțiilor sau demiterea Guvernului prin retragerea încrederii acordate de Parlament și poate avea loc în condițiile articolului 106/1 din Constituție numai în fața Parlamentului (HCC nr. 25/2019, §64).
În acest sens, Curtea a remarcat că Legea nr. 17 pentru modificarea articolului 1 din Legea nr. 26/2010 privind Zona Economică Liberă „Bălți” a fost adoptată prin angajarea răspunderii Guvernului, potrivit informației de pe pagina oficială a Parlamentului, fără prezența de facto a reprezentantului Guvernului în ședința plenară a Parlamentului, determinând astfel imposibilitatea depunerii moțiunii de cenzură și, implicit, a dezbaterii politice privind menținerea sau retragerea încrederii acordate Guvernului la învestitură (HCC nr. 25/2019, §65).
În aceste condiții, Curtea a considerat că modalitatea de care Guvernul a făcut uz în procedura angajării răspunderii sale a lipsit în mod efectiv Parlamentul, în calitate de organ reprezentativ suprem al poporului Republicii Moldova și unică autoritate legislativă a statului, de dreptul de control asupra unor astfel de măsuri legislative excepționale (HCC nr. 25/2019, §66).
Prin urmare, Curtea a reținut că Legea nr. 17 pentru modificarea articolului 1 din Legea nr. 26/2010 privind Zona Economică Liberă „Bălți” a fost adoptată printr-o procedură de angajare a răspunderii Guvernului contrară prevederilor articolelor 6 și 106/1 din Constituție (HCC nr.25/2019, §67).
Totodată, Curtea a reiterat că pe data de 22 decembrie 2011 a adoptat Hotărârea nr. 28 prin care a declarat neconstituțională Legea nr.184 din 27 august 2011 privind modificarea și completarea unor acte legislative, pentru că a fost încălcată procedura de adoptare a acesteia. Curtea a emis o Adresă prin care a atras atenția Parlamentului că procedura angajării răspunderii Guvernului în fața Parlamentului, prevăzută de articolul 106/1 din Constituție, nu este suficient detaliată în articolul 119 din Regulamentul Parlamentului. Astfel, Curtea a atenționat Parlamentul despre necesitatea modificării și completării Regulamentului Parlamentului în conformitate cu revizuirea Constituției operată prin Legea nr. 1115-XV din 5 iulie 2000 și a reglementării clare a procedurilor de angajare a răspunderii Guvernului în fața Parlamentului și delegare legislativă (HCC nr. 25/2019, §68).
Curtea a constatat că până în prezent nu a fost executată Adresa Curții Constituționale din 22 decembrie 2011 și a atras atenția Parlamentului în mod repetat despre necesitatea de a soluționa problemele indicate în adresă (HCC nr. 25/2019, §69).
4. Economia națională și finanțele publice
4.1. Bugetul public național
4.1.1. Amplasarea magazinelor duty-free
Pentru a stabili dacă Parlamentul a respectat procedurile prevăzute de articolul 131 alin. (4) din Constituție, Curtea a trebuit să constate dacă au fost îndeplinite următoarele condiții: (1) dacă propunerea legislativă sau amendamentul a avut sau nu ca efect majorarea sau reducerea veniturilor bugetare sau a împrumuturilor, precum și majorarea sau reducerea cheltuielilor bugetare, și (2) dacă propunerea legislativă sau amendamentul adoptat de către Parlament a fost acceptat în prealabil de către Guvern (HCC nr. 23/2019, §55).
Curtea a observat că prin dispozițiile Legii nr. 288 din 15 decembrie 2017, contestate de către autorii sesizării menționate, legislatorul a extins regimul vamal duty-free, și anume asupra barurilor și restaurantelor care pot fi înființate pentru a activa la bordul navelor [articolul 951 alin. (12) din Codul vamal]. De asemenea, prin modificările contestate, legislatorul a stabilit că magazinele duty-free pot fi amplasate în porturile internaționale, precum și la bordul navelor. Acest fapt presupune că numărul de magazine duty-free se va majora, la care se adaugă barurile și restaurantele care eventual se vor deschide, iar mărfurile comercializate în ele urmează a fi exceptate de la perceperea drepturilor de import [articolul 93 alin. (2) din Codul vamal]. Exceptarea de la perceperea drepturilor de import presupune scutirea de taxele care trebuie plătite statului la importul de mărfuri [articolul 1 pct. 26) din Codul vamal] (HCC nr. 23/2019, §58).
Curtea a observat că, în pofida faptului că Guvernul nu a acceptat redacția articolului 951 alineatul (13) din Codul vamal, pe 27 iulie 2018 acest amendament a fost supus dezbaterilor în a doua lectură și votat de către Parlament. În acest context, Curtea a reamintit că nerespectarea avizului Guvernului constituie o încălcare a procedurii stabilite de Constituție în materie de legiferare în domeniul bugetar (HCC nr. 11 din 25 martie 2014, § 42) (HCC nr. 23/2019, §61).
Astfel, într-o serie de hotărâri anterioare (HCC nr. 2 din 28 ianuarie 2014, §§ 50-78, HCC nr. 11 din 25 martie 2014, §§ 49-72, și HCC nr. 6 din 13 februarie 2014, §§ 55-75), Curtea a constatat încălcarea articolului 131 alin. (4) din Constituție, în situația în care Guvernul a emis un aviz după adoptarea proiectului de lege de către Parlament. În acest sens, Curtea a menționat că acceptul Guvernului trebuie să preceadă adoptarea proiectelor de legi cu impact bugetar în lectură finală (HCC nr. 23/2019, §62).
De asemenea, Curtea a constatat că avizul negativ al Guvernului în privința normei contestate este explicit, menționând că „propunerile cu privire la completarea art.951 din Codul vamal al Republicii Moldova nr.1149/2000 nu se susţin” (Hotărârea nr.768 din 25 iunie 2018) (HCC nr. 23/2019, §65).
Prin urmare, Curtea a reținut că, prin ignorarea avizului negativ al Guvernului, articolul 951 alineatul (13) din Codul vamal a fost adoptat cu încălcarea procedurii prevăzute de articolul 131 alin. (4) din Constituție. Având în vedere acest fapt, Curtea a constatat că a fost încălcat și articolul 6 din Constituție, care obligă autoritățile statului să-și exercite în mod separat atribuțiile în limitele rigorilor stabilite de Constituție, fără a interveni în atribuțiile altor autorități, dar, totodată, legislatorul fiind obligat să țină cont de punctul de vedere al Guvernului atunci când Constituția îl impune (HCC nr. 23/2019, §66).
Cu titlu preliminar, Curtea a observat că prevederile contestate se referă la două aspecte: (i) posibilitatea amplasării magazinelor duty-free în porturile internaționale și la bordul navelor; (ii) barurile și restaurantele duty-free (HCC nr. 23/2019, §68).
Cu privire la prevederile contestate care reglementează barurile și restaurantele duty-free, Curtea a observat că dispozițiile normative în discuție au fost introduse în proiectul de lege de către Comisia economie, buget și finanțe după 10 zile de la adoptarea de către Guvern a avizului cu privire la amendamentele formulate de către deputați. Mai mult, Curtea a constatat că Parlamentul nu a solicitat avizul Guvernului, iar Guvernul nu ar fi avut suficient timp pentru a prezenta un aviz cu privire la amendamentele introduse în proiectul de lege de către Comisie, deoarece acesta a fost votat în aceeași zi de către Parlament (HCC nr. 23/2019, §73).
Curtea a reținut că în cazul dispozițiilor referitoare la amplasarea magazinelor duty-free în porturile internaționale și la bordul navelor Parlamentul nu a respectat avizul Guvernului adoptat prin Hotărârea nr. 1040 din 5 decembrie 2017. Cât privește dispozițiile referitoare la barurile și restaurantele duty-free, Curtea a menționat că în acest caz avizul Guvernului lipsește cu desăvârșire, or, amendamentele propuse nu au fost aduse la cunoștința executivului țării (HCC nr. 23/2019, §75).
Curtea a reamintit că existența acceptului prealabil al Guvernului în privința amendamentelor sau a propunerilor legislative care implică majorarea sau reducerea cheltuielilor, a veniturilor sau a împrumuturilor constituie o condiție imperativă, de la care legislatorul nu poate deroga în procesul aprobării bugetului public național (a se vedea HCC nr. 11 din 25 martie 2014, § 42). Curtea a accentuat că această condiție se aplică în procesul adoptării tuturor actelor legislative care implică majorarea sau reducerea cheltuielilor și a veniturilor bugetare sau a împrumuturilor (HCC nr. 23/2019, §76).
Așadar, Curtea a reținut că, în lipsa avizului Guvernului, prevederile contestate din Legea nr. 288 din 15 decembrie 2017 au fost adoptate cu încălcarea procedurii prevăzute de articolul 131 alin. (4) din Constituție. Având în vedere acest fapt, Curtea a constatat că a fost încălcat și articolul 6 din Constituție, care obligă autoritățile statului să-și exercite în mod separat atribuțiile, în limitele rigorilor stabilite de Constituție, fără a interveni în competențele altor autorități (HCC nr. 23/2019, §77).
5. Activitatea jurisdicțională a Curții din iunie 2019
Pe 7 iunie 2019, Curtea a declarat inadmisibilă sesizarea Președintelui Republicii Moldova, prin Decizia nr.83, menționând că răspunsul la întrebarea adresată de către acesta, în legătură cu articolul 85 alin. (1) coroborat cu articolele 63 alineatele (2) și (3), 69 alin. (2) și 103 din Constituție, decurge din textul Constituției și din interpretările anterioare ale Curții.
Prin Hotărârea nr. 13 din 8 iunie 2019, Curtea a reținut că termenul de trei luni de dizolvare a Parlamentului stabilit de alin. (1) al articolului 85 din Constituție reprezintă un termen-limită (de decădere), iar la expirarea acestuia Parlamentul nu-și mai poate continua activitatea, nici măcar în sensul adoptării de legi ordinare, cum ar fi cazul unui Parlament al cărui mandat a expirat. De asemenea, Curtea a subliniat că la apariția circumstanțelor de dizolvare a Parlamentului în condițiile articolului 85 alin. (1) din Constituție, Președintele țării este obligat, neîntârziat, să sesizeze Curtea Constituțională pentru constatarea circumstanțelor de dizolvare, cu emiterea ulterioară a decretului de dizolvare a Parlamentului și stabilirea datei alegerilor parlamentare anticipate.
În consecință, prin Hotărârea Curții Constituționale nr. 14 din 08.06.2014, Curtea a declarat neconstituționale ab initio actele legislative (legile, hotărârile) adoptate de deputații Parlamentului Republicii Moldova de legislatura a X-a la data de 8 iunie 2019 şi ulterior.
Prin Avizul său nr. 1 din 9 iunie 2019, Curtea a constatat ca circumstanță care justifică interimatul funcției de Președinte al Republicii Moldova în cadrul procedurii de dizolvare a Parlamentului refuzul deliberat al Președintelui de a-şi îndeplini obligația constituțională de a sesiza Curtea Constituțională, pentru constatarea circumstanțelor care justifică dizolvarea Parlamentului de legislatura a X-a, cu emiterea ulterioară a decretului de dizolvare a Parlamentului și de stabilire a datei alegerilor parlamentare anticipate, fapt care reprezintă, potrivit articolului 91 din Constituție, o imposibilitate temporară de exercitare a atribuțiilor sale în acest sens și a indicat că, potrivit ordinii exercitării interimatului, Prim-ministrul în exercițiu, dl Pavel Filip, în calitate de Președinte interimar al Republicii Moldova va îndeplini aceste obligații constituționale.
Prin Hotărârea Curții Constituționale nr. 15 din 08.06.2019, Curtea a reținut că ignorarea de către Președintele Republicii Moldova a obligației sale constituționale de dizolvare a unui Parlament inactiv și emiterea unor decrete care iau o direcție opusă acestei obligații face ca aceste decrete să fie neconstituționale.
Prin Avizul nr. 2 din 9 iunie 2019, la cererea președintelui interimar al Republicii Moldova, Curtea a constatat drept circumstanță care justifică dizolvarea Parlamentului Republicii Moldova de legislatura a X-a imposibilitatea formării Guvernului în termenul prevăzut de articolul 85 alin. (1) din Constituție.
În contextul situației socio-politice existente atunci în Republica Moldova (demisia și transferul de putere al guvernului condus de dl Pavel Filip către guvernul condus de dna Maia Sandu), Curtea a pus în balanță imperativele pe care le-a enunțat în actele sale pronunțate în perioada 7-9 iunie 2019 și interesul public al păcii civice și al protecției efective a drepturilor omului, valori protejate de preambulul Constituției Republicii Moldova, și prin Hotărârea nr.16 din 2019 a revizuit și a anulat actele menționate supra.
Pe 26 iunie 2019, judecătorii Curții Constituționale au demisionat in corpore, fapt ce a blocat activitatea Curții până la intrarea pe 16 august 2019 în exercițiul funcției a judecătorilor constituționali care formează actuala componență a Curții Constituționale.
B. CONCLUZIILE CURŢII
1. PREVEDERI RECUNOSCUTE CONSTITUŢIONALE
Curtea a recunoscut constituționale:
● cuvintele:
„mame" de la articolul 4 alineatul (4) litera m) din Legea nr. 1585 din 27 februarie 1998 cu privire la asigurarea obligatorie de asistență medicală; și
- „mamele" de la punctul 34 subpunctul 2 litera f) din Regulamentul privind acordarea/suspendarea statutului de persoană asigurată în sistemul asigurării obligatorii de asistență medicală, aprobat prin Hotărârea Guvernului nr. 1246 din 19 decembrie 2018,
în măsura în care de asigurarea obligatorie de asistență medicală beneficiază ambii părinți ai celor patru sau mai mulți copii, în condiții egale (HCC nr. 3/2019);
● articolul 25 alin. (6) din Legea nr. 278 din 14 decembrie 2007 privind controlul tutunului (HCC nr. 9/2019);
● cuvântul „femeie" din teza a doua a articolului 5 din Legea nr. 188 din 10 iulie 2008 privind amnistia în legătură cu declararea anului 2008 An al Tineretului (HCC nr.10/2019);
● textul „a unui copil cu dizabilitate severă sub vârsta de 18 ani" din articolul 5 alin. (2) lit. d) din Legea nr. 156 din 14 octombrie 1998 privind sistemul public de pensii, în măsura în care se asimilează stagiului de cotizare perioada de îngrijire a persoanei cu dizabilitate severă de către unul dintre părinți, tutore, curator, până la angajarea acestuia în funcția de asistent personal, indiferent de vârsta persoanei cu dizabilități severe (HCC nr.19/2019);
● textul „nu pot fi suspendate actele Băncii Naționale adoptate în procesul de evaluare și supraveghere a calității acționarilor entităților supravegheate de Banca Națională" din articolul 214 alin. (8) din Codul administrativ, adoptat prin Legea nr. 116 din 19 iulie 2018 (HCC nr. 20/2019);
● poziția cu numărul patru (desemnată cu codul A1034) din compartimentul „Alte funcții de demnitate publică la nivel central" din Tabelul nr. 1 la Anexa nr. 3 din Legea nr. 270 din 23 noiembrie 2018 privind sistemul unitar de salarizare în sectorul bugetar, în măsura în care se aplică și membrilor Consiliului Superior al Magistraturii aleși din rândul profesorilor titulari de drept (HCC nr. 21/2019).
2. PREVEDERI DECLARATE NECONSTITUŢIONALE
Curtea a declarat neconstituționale:
● alineatul (2) al articolului 265 din Codul de procedură penală (HCC nr. 6/2019);
● textul „care nu se supune niciunei căi de atac” din teza a doua a articolului 353 alin. (1) din Codul de procedură civilă al Republicii Moldova (HCC nr. 7/2019);
● -teza a doua „Actele de executare întocmite de executorul judecătoresc nu pot fi contestate dacă din momentul săvârșirii lor au trecut mai mult de 6 luni.” a articolului 161 alin. (1) din Codul de executare;
- textul „de la data săvârșirii lui ori a refuzului de a săvârși anumite acte” din articolul 162 alin. (1) din Codul de executare;
- teza a doua „Persoana nu poate fi repusă în termen dacă din data emiterii sau a refuzului emiterii actului contestat au trecut mai mult de 6 luni.” a articolului 162 alin. (2) din Codul de executare (HCC nr. 8/2019);
● cuvântul „poate" din articolul 61 alin. (1) din Codul de executare, adoptat prin Legea nr. 443 din 24 decembrie 2004 (HCC nr. 22/2019);
● prevederile din Codul vamal , adoptat prin Legea nr. 1149 din 20 iulie 2000, în redacția Legii nr.288 din 15 decembrie 2017, după cum urmează:
- cuvintele „și porturile", „și navele" din articolul 93 alineatul (1);
- cuvintele „bar și restaurant", declinate în funcție de categoria gramaticală, din articolele 1 punctul 22 și 32, din denumirea secțiunii a 14-a, din denumirile articolelor 94, 95 și 95¹, din articolele 93 alineatele (2) și (3), 94 alineatele (1), (3) și (4), 95 alineatele (1) și (2), 95¹ alineatele (3) lit. d), (4), (6) și (9), 96 și 185 alineatul (1) litera f);
- prevederile alineatului (1¹) și textul din alineatul (3) „precum și persoanelor care se află în străinătate - în cazul navelor" din articolul 93;
- prevederile alineatelor (12), (13) și litera f) din alineatul (3) și textul din alineatul (3¹) „precum și pentru activitatea barurilor și restaurantelor duty-free la bordul navelor, pentru comercializarea produselor alimentare gata cu consumare în local, vânzarea băuturilor cu consumare în local, cu sau fără program distractiv" din articolul 95¹ (HCC nr.23/2019);
● - textul „soldate cu alte urmări grave" din articolul 189 alin. (3) lit. f) din Codul penal;
- textul „soldată cu urmări grave" din articolele 307 alin. (2) lit. c) și 327 alin. (2) lit. c) din Codul penal;
- textul „intereselor publice sau" din articolul 329 alin. (1) din Codul penal;
- textul „alte urmări grave" din articolul 329 alin. (2) lit. b) din Codul penal;
- textul „acțiunile prevăzute la alin. (1), soldate cu urmări grave" din articolul 335 alin.(11) din Codul penal (HCC nr. 24/2019);
● Legea nr. 17 din 15 februarie 2019 pentru modificarea articolului 1 din Legea nr.26/2010 privind Zona Economică Liberă „Bălți”, adoptată prin angajarea răspunderii de către Guvern (HCC nr. 25/2019);
● articolele 37 alin. (1) din Legea nr. 317 din 13 decembrie 1994 cu privire la Curtea Constituțională, 27 alin. (1) din Legea nr. 789 din 26 martie 1996 cu privire la Curtea Supremă de Justiție și 22 alin. (1) din Legea nr.514 din 6 iulie 1995 privind organizarea judecătorească. Curtea a revigorat prevederile articolului 37 alin. (1) din Legea nr. 317 din 13 decembrie 1994 cu privire la Curtea Constituțională în redacția: „Curtea Constituțională are un buget propriu, care face parte integrantă din bugetul de stat”. Curtea a revigorat teza I din articol 22 alin. (1) din Legea nr. 514 din 6 iulie 1995 privind organizarea judecătorească în redacția: „Mijloacele financiare necesare bunei funcționări a instanțelor judecătorești sunt aprobate de Parlament, la propunerea Consiliului Superior al Magistraturii, și sunt incluse la bugetul de stat.” (HCC nr.27/2019);
● articolul 16 alin. (9) din Legea nr. 180 din 26 iulie 2018 privind declararea voluntară și stimularea fiscală (HCC nr. 29/2019).
3. INTERPRETAREA PREVEDERILOR CONSTITUŢIONALE
Curtea a interpretat următoarele prevederi constituționale:
I. În Hotărârea nr.11/2019 Curtea a stabilit:
1.Parlamentul poate modifica sistemul electoral în intervale de timp mai mici decât o legislatură completă. Noul sistem nu poate fi implementat în cadrul alegerilor parlamentare anticipate, ci numai în cadrul unor alegeri parlamentare ordinare, cu condiția ca modificarea să aibă loc cu cel puțin un an înainte de alegeri.
2.Modificarea frecventă sau târzie a normelor care guvernează procesul electoral poate dezavantaja alegătorii, concurenții electorali și partidele, existând riscul încălcării dreptului la vot și a dreptului de a fi ales.
Notă: La momentul adoptării prezentului Raport, pe rolul Curții se află sesizarea nr.180b/2019 privind interpretarea articolului 72 alin. (3) lit. a) din Constituție, depusă de un grup de deputați.
II. 1. Președintele Republicii Moldova nu poate înainta un candidat la funcția de Prim-ministru în lipsa organelor de conducere ale Parlamentului. Imposibilitatea întrunirii Parlamentului din cauza lipsei organului care îl convoacă presupune imposibilitatea Președintelui Republicii Moldova de a desemna un candidat pentru funcția de Prim-ministru.
2. Lipsa întrunirii Parlamentului în ședință plenară pentru examinarea chestiunii învestiturii Guvernului, atunci când există organe de conducere ale legislativului, echivalează cu respingerea solicitării de învestitură.
3. Sintagma „cel puțin două solicitări de învestitură" conținută de articolul 85 alin. (2) din Constituție nu presupune, în mod obligatoriu, desemnarea aceleiași candidaturi (HCC nr.12/2019).
4. CONFIRMAREA REZULTATELOR ALEGERII PARLAMENTULUI
Curtea a confirmat rezultatele alegerilor Parlamentului din 24 februarie 2019.
Astfel,
- a confirmat rezultatele alegerilor Parlamentului de legislatura a X-a din 24 februarie 2019 în circumscripția națională;
- a confirmat rezultatele alegerilor Parlamentului de legislatura a X-a din 24 februarie 2019 în circumscripțiile uninominale: nr. 1, or. Briceni; nr. 2, or. Ocnița; nr. 3, mun. Edineț; nr. 4, or. Râșcani; nr. 5, or. Glodeni; nr. 6, or. Drochia; nr. 7, mun. Soroca; nr. 8, or. Florești; nr. 9, mun. Bălți; nr. 10, mun. Bălți; nr. 11, or. Fălești; nr. 12, or. Sângerei; nr. 13, or. Rezina; nr. 14, or. Telenești; nr. 15, or. Călărași; nr. 16, mun. Ungheni; nr. 17, or. Nisporeni; nr. 18, mun. Orhei; nr. 19, com. Ivancea; nr. 20, mun. Strășeni; nr. 21, or. Criuleni; nr. 22, or. Ialoveni; nr. 23, mun. Chișinău; nr. 24, mun. Chişinău; nr. 25, mun. Chişinău; nr. 26, mun. Chişinău; nr. 27, mun. Chişinău; nr. 28, mun. Chişinău; nr. 29, mun. Chişinău; nr. 30, mun. Chişinău; nr. 31, mun. Chişinău; nr. 32, mun. Chişinău; nr. 33, mun. Chişinău; nr. 34, or. Anenii Noi; nr. 35, or. Căușeni; nr. 36, or. Ștefan Vodă; nr. 37, com. Răzeni; nr. 38, mun. Hâncești; nr. 39, com. Sărata Galbenă; nr. 40, or. Cimișlia; nr. 41, or. Leova; nr. 42, or. Cantemir; nr. 43, mun. Cahul; nr. 44, or. Taraclia; nr. 45, mun. Comrat; nr. 46, or. Ceadâr-Lunga; nr. 47, orașele Camenca, Râbnița, Dubăsari și Grigoriopol; nr. 48, or. Slobozia, municipiile Tiraspol și Bender; nr. 49, la est de Republica Moldova; nr. 50, la vest de Republica Moldova și nr. 51, Statele Unite ale Americii, Canada;
- a validat mandatele deputaților aleși în Parlamentul Republicii Moldova în cadrul alegerilor parlamentare din 24 februarie 2019, în circumscripția națională (HCC nr. 4/2019).
Curtea a confirmat rezultatele alegerilor parlamentare noi din 20 octombrie 2019 în circumscripțiile uninominale: nr. 17, or. Nisporeni; nr. 33, mun. Chișinău; nr. 48, or. Slobozia, municipiile Tiraspol și Bender, și nr. 50, la vest de Republica Moldova, și a validat mandatele deputaților aleși în Parlamentul Republicii Moldova în cadrul alegerilor parlamentare noi din 20 octombrie 2019 în circumscripțiile uninominale, după cum urmează:
1). Circumscripția uninominală nr. 17, or. Nisporeni - Verdeș Ghenadie (Partidul Democrat din Moldova);
2). Circumscripția uninominală nr. 33, mun. Chișinău - Năstase Vasile-Andrei (Blocul electoral „ACUM Platforma DA și PAS");
3). Circumscripția uninominală nr. 48, or. Slobozia, municipiile Tiraspol și Bender - Evtodiev Vitalii (Partidul politic „Partidul Socialiștilor din Republica Moldova");
4). Circumscripția uninominală nr. 50, la vest de Republica Moldova - Sajin Galina (Blocul electoral „ACUM Platforma DA și PAS") (HCC nr. 26/2019).
5. VALIDAREA MANDATELOR DE DEPUTAT
În ședințele plenare ale Curții nu au fost stabilite circumstanțe de natură să împiedice validarea mandatelor de deputat în Parlament atribuite de Comisia Electorală Centrală următorilor candidați supleanți:
● domnul Pavel Ianeț, doamna Eleonora Graur și domnul Gheorghe Brașovschi, pe lista Partidului Democrat din Moldova, și domnii Ivan Filimon și Ghenadie Morcov, pe lista Partidului Comuniștilor din Republica Moldova (HCC nr.2/2019);
● doamna Ruxanda Glavan pe lista Partidului Democrat din Moldova, domnul Serghei Cataranciuc pe lista Blocului electoral „ACUM Platforma DA și PAS” și domnul Igor Himici pe lista Partidului politic „Şor” (HCC nr. 17/2019);
● doamna Alla Darovannaia și domnul Anatolie Labuneț pe lista Partidului politic „Partidul Socialiștilor din Republica Moldova” (HCC nr. 18/2019);
● domnul Mihail Paciu pe lista Partidului politic „Partidul Socialiștilor din Republica Moldova” (HCC nr. 28/2019);
● domnul Radu Rebeja pe lista „Partidului Democrat din Moldova” (HCC nr.30/2019);
● doamna Marina Radvan, pe lista Partidului politic „Partidul Socialiștilor din Republica Moldova", și domnul Virgiliu Pâslariuc, pe lista Blocului electoral „ACUM Platforma DA ș PAS" (HCC nr. 31/2019).
6. CONFIRMAREA REZULTATELOR REFERENDUMULUI REPUBLICAN
Curtea a confirmat rezultatele referendumului republican consultativ din 24 februarie 2019 (HCC nr. 5/2019).
7. DECIZIILE CURȚII
În procesul exercitării jurisdicției constituționale în anul 2019, Curtea a emis 152 decizii de inadmisibilitate, în baza prevederilor Codului jurisdicției constituționale.
Cel mai frecvent sesizările au fost respinse din cauza caracterului lor nefondat, acesta fiind determinat de:
a) neidentificarea circumstanțelor de drept care ar susține argumentele autorului sesizării că dispozițiile legale contestate nu sunt suficient de clare și previzibile (DCC nr. 4/2019; 77/2019, 79/2019 ș.a.);
b) lipsa argumentelor pe care să se sprijine opinia autorului sesizării (DCC nr. 96/2019, 102/2019, 105/2019 ș.a.), fie autorul sesizării nu a demonstrat raportul contradictoriu dintre prevederile contestate și Constituție (DCC nr. 130/2019). De altfel, prin Decizia nr. 146/2019, Curtea Constituțională a statuat că orice excepție de neconstituționalitate trebuie să aibă o anumită structură inerentă și intrinsecă, ce va cuprinde trei elemente, și anume textul contestat din punctul de vedere al constituționalității, textul de referință pretins încălcat, precum și motivarea de către autorul excepției a relației de contrarietate existente între cele două texte, cu alte cuvinte, motivarea neconstituționalității textului criticat;
c) sesizarea viza o abordare in abstracto a problemelor de interpretare a legii, care nu are legătură cu fondul litigiului principal, fiind o actio popularis (DCC nr. 14/2019; 84/2019; 110/2019; 114/2019 ș.a.); sesizarea nu viza probleme de constituționalitate, ci se referea la interpretarea conținutului unor norme juridice, prerogativă care aparține instanțelor judecătorești în procesul de aplicare a dispozițiilor legale la situații concrete (DCC nr. 55/2019; 61/2019; 63/2019; 76/2019; 91/2019; 107/2019; 120/2019 ș.a.), nu viza pretinsa omisiune legislativă, ci aspecte de interpretare și de aplicare a legii (DCC nr. 127/2019); problema abordată de către autorul excepției de neconstituționalitate își avea sursa în interpretarea eronată a legii, și nu în neclaritatea acesteia (DCC nr. 15/2019), autorul nu a formulat o veritabilă critică de neconstituționalitate cu privire la dispozițiile contestate, în realitate nefiind de acord cu modul de interpretare și aplicare a acestora (DCC nr. 129/2019);
d) existența unei hotărâri sau decizii anterioare a Curții având ca obiect prevederile contestate, fiind astfel repetate, sau constatările din jurisprudența anterioară au fost aplicabile mutatis mutandis, fără să fi intervenit elemente noi, de natură să determine schimbarea acestei jurisprudențe (DCC nr. 20/2019; 42/2019; 53/2019; 56/2019; 87/2019; 108/2019 ș.a.). În DCC nr. 119/2019, Curtea a constatat că dispozițiile criticate au mai constituit obiect al unei sesizări a aceluiași autor, din perspectiva acelorași critici de neconstituționalitate, iar judecătorul instanței care a acceptat demersul nu a verificat condițiile pe care trebuie să le întrunească o sesizare;
e) soluționarea sesizării nu era de competența Curții (DCC nr. 24/2019; 48/2019; 88/2019; 89/2019; 90/2019; 21/2019; 26/2019; 126/2019 ș.a.).
Pe parcursul anului 2019, Curtea a stabilit mai multe deficiențe în ceea ce privește ridicarea excepțiilor de neconstituționalitate.
Astfel, examinând sesizarea privind excepția de neconstituționalitate ridicată de către un avocat și trimisă la Curte pe 7 noiembrie 2019 de către judecătorul din cadrul Judecătoriei Chișinău, sediul Râșcani, Curtea a adoptat Decizia nr.119 din 18 noiembrie 2019, în care a menționat că dispozițiile criticate au mai constituit obiect al unei sesizări a aceluiași autor, din perspectiva acelorași critici de neconstituționalitate, fiind transmisă la Curte de către același judecător. Prin Decizia nr. 85 din 19 iunie 2019, Curtea a declarat inadmisibilă sesizarea anterioară privind excepția de neconstituționalitate.
În Decizia nr. 119 din 18.11.2019, Curtea a observat că judecătorul nu a verificat, potrivit paragrafului 82 din Hotărârea nr. 2 din 9 februarie 2016, condițiile pe care trebuie să le întrunească o sesizare, reținând că judecătorul a admis ridicarea excepției de neconstituționalitate și a trimis sesizarea la Curtea Constituțională în mod repetat și nejustificat.
Curtea a considerat necesar de a aduce la cunoștința Consiliului Superior al Magistraturii acest caz, astfel încât să fie întreprinse măsurile de rigoare în vederea excluderii pe viitor a încălcării de către judecători a prevederilor legii și a hotărârilor Curții Constituționale.
Obiecții similare Curtea a avut și față de avocat, care nu a respectat condițiile specificate în paragraful 82 din Hotărârea nr. 2 din 9 februarie 2016. Prin urmare, Curtea a reținut că avocatul a ridicat excepția de neconstituționalitate în mod repetat și abuziv, având drept scop tergiversarea examinării cauzei.
În baza celor expuse, Curtea a solicitat Uniunii Avocaților din Moldova să întreprindă măsurile necesare în vederea excluderii situațiilor de încălcare de către avocați a prevederilor legii și a hotărârilor Curții Constituționale, ridicării gradului de informare a acestora și examinării posibilității de aplicare a răspunderii disciplinare față de avocații care comit astfel de abuzuri.
b) În deciziile nr.133 din 5 decembrie 2019 și nr.136 din 9 decembrie 2019, Curtea a reținut că același judecător, contrar prevederilor punctului (3) al paragrafului 82 și dispozitivului HCC nr. 2 din 9 februarie 2016, a omis să analizeze, în încheierile sale de ridicare a excepțiilor de neconstituționalitate, dacă dispozițiile contestate erau aplicabile în cauza de contencios administrativ în care erau implicate părțile. Curtea a menționat că aplicabilitatea în litigiu a normei contestate nu rezulta nici din argumentele autorului excepției. În decizia sa, Curtea a statuat că odată ce excepția de neconstituționalitate reprezintă o problemă juridică a cărei rezolvare trebuie să preceadă soluționarea litigiului de care este legată, aplicabilitatea și pertinența normei contestate pentru soluționarea litigiului principal constituie o condiție esențială pentru admisibilitatea sesizării.
c) În Decizia nr.65 din 25 aprilie 2019, examinând excepția de neconstituționalitate, Curtea a observat că prevederile criticate au mai făcut obiect al controlului de constituționalitate, din perspectiva unor critici similare ale aceluiași avocat, ca autor al sesizării, în alte două excepții de neconstituționalitate (a se vedea DCC nr. 32 din 5 martie 2019 și DCC nr. 53 din 16 aprilie 2019). În acest context, Curtea a reamintit că, la ridicarea excepției de neconstituționalitate, judecătorului de caz îi revine obligația de a verifica dacă prevederile contestate au mai făcut obiect al controlului de constituționalitate.
8. ADRESE
Pe parcursul anului 2019, Curtea a formulat 3 adrese către Parlament, după cum urmează:
• Adresa nr. PCC-01/44g din 05.03.2019
Pe 5 martie 2019, Curtea Constituțională a pronunțat Decizia nr. 34, prin care a respins ca inadmisibilă excepția de neconstituționalitate privind controlul constituționalității textului „până la data rămânerii definitive a hotărârii cu privire la cauza contravențională” de la articolul 30 alin. (5) din Codul contravențional al Republicii Moldova, adoptat prin Legea nr. 218 din 24 octombrie 2008.
În decizia menționată, Curtea a constatat existența unei incertitudini în rândul instanțelor judecătorești cu referire la suspendarea termenului de prescripție de tragere la răspundere contravențională, în cazul contestării deciziei de aplicare a sancțiunii contravenționale.
Curtea a reținut că însăși existența unei asemenea interpretări denotă faptul că instanțele judecătorești se confruntă cu problema expirării termenului de prescripție până la soluționarea definitivă a cauzelor contravenționale, pentru că articolul 30 alin. (7) din Codul contravențional prevede doar un singur motiv de suspendare a acestuia. În acest sens, Curtea a menționat că lipsa unor motive suplimentare de suspendare a termenului de prescripție de tragere la răspundere contravențională poate avea ca efect încetarea mai multor cauze contravenționale, fapt care poate afecta drepturile fundamentale ale victimelor.
Curtea a conchis că pentru a preveni consecințele menționate supra este necesară completarea prevederilor în discuție.
● Adresa nr. PCC-01/98a/nr.19 din 24.09.2019
Prin Hotărârea nr. 19 din 24 septembrie 2019, Curtea Constituțională s-a pronunțat în privința sesizării pentru controlul constituționalității unor prevederi din Legea nr. 156 din 14 octombrie 1998 privind sistemul public de pensii.
În această hotărâre, Curtea a stabilit că este nejustificat tratamentul diferențiat existent între părintele, tutorele sau curatorul unui copil cu dizabilitate severă și părintele, tutorele sau curatorul unei persoane cu dizabilitate severă cu vârsta de peste 18 ani, în privința beneficiilor recunoscute, în materie de exercițiu al dreptului la pensie.
În vederea remedierii acestei situații și garantării caracterului efectiv al drepturilor persoanelor, Curtea a statuat că își rezervă prerogativa de a stabili prin hotărâre o soluție până va interveni Parlamentul cu amendamente conforme raționamentelor acestei hotărâri.
Această soluție impune autorităților responsabile din sistemul public de pensii ca, la sesizarea beneficiarilor (părintele, tutorele sau curatorul persoanei cu dizabilități severe), să dea curs demersurilor lor, indiferent de vârsta persoanei cu dizabilități severe care se află la îngrijirea acestora.
● Adresa nr. PCC-01/151g-24 din 17.10.2019
Prin Hotărârea nr. 24 din 17 octombrie 2019, Curtea Constituțională a declarat neconstituționale următoarele texte din Codul penal: „soldate cu alte urmări grave" din articolul 189 alin. (3), „soldată cu urmări grave" din articolele 307 alin. (2) lit. c) și 327 alin. (2) lit. c), „alte urmări grave" din articolul 329 alin. (2) lit. b), „acțiunile prevăzute la alin.(1), soldate cu urmări grave" din articolul 335 alin. (11).
Curtea a reținut că nu există repere fixe în legea penală care ar defini noțiunea de „urmări grave" utilizată în articolele 189 alin. (3) lit. f), 307 alin. (2) lit. c), 327 alin. (2) lit. c), 329 alin. (2) lit. b) și 335 alin. (11) din Codul penal. De asemenea, legea nu stabilește niciun criteriu material care să cuantifice „gravitatea" urmării prejudiciabile. De altfel, calificarea urmărilor infracțiunii ca fiind „urmări grave" are implicații majore în privința agravării răspunderii penale a făptuitorului.
Totuși, Curtea a menționat că, deși a constatat neconstituționalitatea noțiunii de „urmări grave" conținută de articolele menționate, acest fapt nu împiedică Parlamentul să-i precizeze întinderea și conținutul, astfel încât să asigure o protecție adecvată valorilor sociale ocrotite de legea penală.
Sub acest aspect, Curtea a constatat că, prin Legea nr. 277 din 18 decembrie 2008, Parlamentul a exclus sintagma „urmări grave" din textul unor articole din Codul penal și a substituit-o cu texte clare și previzibile. De exemplu, noțiunea de „urmări grave" de la articolul 215 din Codul penal [răspândirea bolilor epidemice] a fost substituită cu următorul text: vătămarea gravă sau medie a sănătății sau cu decesul persoanei. Cu modificări similare Parlamentul a intervenit și în textul articolului 197 alin. (2) din Codul penal [distrugerea sau deteriorarea intenționată a bunurilor]. În Nota informativă la proiectul legii în discuție, autorii acesteia au susținut că menținerea în Codul penal a noțiunii de „urmări grave" contravine principiului legalității și previzibilității legii penale. De asemenea, s-a menționat necesitatea stabilirii exhaustive a urmărilor grave ale comiterii unei infracțiuni care pot surveni. Curtea nu a putut constata niciun motiv pertinent cu privire la modificarea de către Parlament doar a acestor articole, pentru că raționamentele indicate în Nota informativă erau valabile pentru toate articolele din Codul penal care cuprindeau noțiunea de „urmări grave".
Prin Adresa către Parlament, anexată la Hotărârea nr. 22 din 1 octombrie 2018, Curtea a semnalat că noțiunea de „urmări grave" se regăsește în mai multe articole ale Codului penal și a sugerat modificarea normelor penale în discuție, în conformitate cu principiul legalității incriminării. Până în prezent, această Adresă nu a fost executată.
De asemenea, prin Hotărârea nr. 24 din 17 octombrie 2019, Curtea Constituțională a declarat neconstituțional textul „intereselor publice sau" din articolul 329 alin. (1) din Codul penal. Curtea a menționat că noțiunea de „interes public" este abstractă și nu asigură identificarea entității căreia îi sunt cauzate daune în proporții mari [așa cum prevede articolul 329 alin. (1) din Codul penal], adică victima infracțiunii. În afară de aceasta, Curtea a reținut că expresia „daune în proporții mari drepturilor și intereselor ocrotite de lege ale persoanelor fizice și juridice" din articolul 329 alin. (1) din Codul penal protejează toate eventualele victime ale faptei de neglijență în serviciu, avându-se în vedere că persoanele juridice pot fi de drept public sau de drept privat (a se vedea articolul 173 din Codul civil). Astfel, rezultă în mod rezonabil că eventualele daune materiale cauzate intereselor publice s-ar putea regăsi în categoria daunelor cauzate drepturilor și intereselor ocrotite de lege ale persoanei juridice de drept public, care gestionează un domeniu de interes public. În consecință, Curtea a constatat că textul „intereselor publice sau" din articolul 329 alin. (1) din Codul penal complică descrierea infracțiunii de neglijență în serviciu, fiind o sursă de incertitudine juridică.
Așadar, dată fiind omisiunea Parlamentului de a remedia aceste aspecte care perpetuează o stare de neconstituționalitate, precum și frecvența sesizărilor relative la această problemă, Curtea a atras atenția Parlamentului asupra faptului că este necesară aducerea normelor penale în corespundere cu raționamentele expuse în hotărârea menționată.
C. EXECUTAREA ACTELOR CURŢII CONSTITUŢIONALE
Potrivit art. 28 din Legea nr. 317-XIII din 13 decembrie 1994 cu privire la Curtea Constituțională, actele Curții sunt acte oficiale și executorii, pe întreg teritoriul țării, pentru toate autoritățile publice și pentru toate persoanele juridice și fizice. Consecințele juridice ale actului normativ sau ale unor părți ale acestuia declarate neconstituționale urmează a fi înlăturate conform legislației în vigoare.
Actele Curții Constituționale au efect erga omnes, fiind obligatorii și opozabile tuturor subiecților, indiferent de nivelul autorității.
Hotărârile Curții Constituționale sunt destinate în primul rând legislatorului, dar și altor subiecți, care participă la procesul legislativ. Hotărârile Curții Constituționale sunt definitive, nu pot fi supuse niciunei căi de atac, inclusiv de către legislator, și sunt obligatorii.
Constatarea inacțiunii legislative, adică a lacunei legii sau a altui act normativ contrar Constituției, generează, în mod inevitabil, consecințe juridice. Hotărârea Curții Constituționale presupune obligația legislatorului de a soluționa problema existenței unor lacune de drept printr-o reglementare adecvată și eliminarea prevederilor defectuoase.
Respectarea principiului separării puterilor implică nu doar faptul că niciuna dintre ramurile puterii nu intervine în competențele unei alte ramuri, dar și faptul că niciuna dintre aceste ramuri nu își va neglija atribuțiile pe care este obligată să le exercite în domeniul său de activitate, îndeosebi atunci când o astfel de obligație a fost impusă printr-o hotărâre a Curții Constituționale.
Lipsa unei intervenții legislative a Parlamentului în vederea executării actelor instanței de jurisdicție constituțională echivalează cu neexercitarea competenței de bază a acestuia, și anume cea de legiferare, atribuită de Constituție. Această situație se atestă în condițiile în care unele hotărâri ale Curții Constituționale prin care se declară neconstituțională o prevedere legală sau un act pot genera vid legislativ, deficiențe și incertitudini în aplicarea legii.
În vederea excluderii acestor repercusiuni negative, art. 281 din Legea cu privire la Curtea Constituțională prevede că Guvernul, în termen de cel mult 3 luni de la data publicării hotărârii Curții Constituționale, prezintă Parlamentului proiectul de lege cu privire la modificarea și completarea sau abrogarea actului normativ sau a unor părți ale acestuia declarate neconstituționale. Proiectul de lege respectiv urmează a fi examinat de Parlament în mod prioritar.
1. Gradul de executare a hotărârilor care declară neconstituționale prevederile unor acte normative
În vederea monitorizării procesului de modificare a actelor legislative, prevederile cărora au fost declarate neconstituționale prin hotărâri ale Curții Constituționale, Curtea solicită în mod regulat de la Parlament și Guvern o informație asupra nivelului de executare a actelor adoptate.
Astfel, pe parcursul anului 2018, din 20 de hotărâri pasibile de executare au fost executate 14 hotărâri. Din 15 hotărâri pronunțate în anul 2017 și pasibile de executare au fost executate 7 hotărâri. Din 17 hotărâri pronunțate în anul 2016 și pasibile de executare au fost executate 14 hotărâri. În anul 2019 din cele 3 hotărâri pasibile de executare (în care cel puțin o prevedere a fost declarată neconstituțională) nu a fost executată niciuna.
2. Gradul de executare a adreselor Curții Constituționale
Adresa constituie actul prin intermediul căruia Curtea Constituțională, fără a substitui organul legislativ, își exercită, potrivit dispozițiilor art. 79 alin. (1) din Codul jurisdicției constituționale, rolul său de „legislator pasiv”, atenționând asupra unor lacune sau carențe existente în legislație și insistând asupra necesității operării de modificări în reglementările legale care au făcut obiectul controlului de constituționalitate.
Activitatea jurisdicțională a Curții Constituționale este orientată preponderent spre soluționarea sesizărilor depuse și exercitarea în acest scop a competențelor constituționale. Analiza actelor supuse controlului constituționalității sub aspectul conformității cu Legea Supremă, interpretarea normelor constituționale, modul de executare a hotărârilor Curții Constituționale etc. constituie instrumente care au un rol decisiv în procesul de perfecționare a cadrului legislativ. Adresele, care se referă preponderent la omisiunile în legislație, de asemenea, contribuie la dezvoltarea sistemului de drept în stat.
Curtea constată că în perioada anilor 2011-2019 au rămas neexecutate 20 de adrese pronunțate de către Curte.
D. RECOMANDĂRILE CURȚII
În procesul exercitării jurisdicției constituționale pe parcursul anului 2019 Curtea a formulat câteva recomandări.
● Astfel, pe 5 septembrie 2019, Curtea a expediat scrisori în adresa Parlamentului, Guvernului și Președintelui Republicii Moldova, în care a subliniat importanța intervenirii prompte în privința lacunelor din legislație care se datorează neexecutării unor acte pronunțate de Curtea Constituțională. Curtea a recomandat eficientizarea cooperării dintre autoritățile statului responsabile de procesul de legiferare, în vederea asigurării executării adreselor Curții Constituționale.
Ulterior, prin scrisoarea din 11 octombrie 2019, Curtea, în conformitate cu prevederile articolului 28/1 din Legea cu privire la Curtea Constituțională, a solicitat Parlamentului și Guvernului să informeze Curtea la ce etapă se află executarea hotărârilor și adreselor Curții, precum și care sunt motivele neexecutării acestora.
La demersurile Curții către autoritățile de resort, Comisia juridică, numiri și imunități a Parlamentului și Cancelaria de Stat a Republicii Moldova au furnizat informații privind evaluarea nivelului de executare a actelor Curții. În baza acestora, Curtea a constatat că deși în majoritatea situațiilor au fost inițiate proiecte de modificare a actelor normative în conformitate cu actele Curții, totuși procesul de legiferare nu a fost finalizat din diverse motive (nivelul de executare este analizat supra în Titlul III litera C).
● Ținând cont de calitatea sesizărilor depuse privind excepțiile de neconstituționalitate, Curtea a intervenit către autoritățile competente (Curtea Supremă de Justiție, Consiliul Superior al Magistraturii) cu recomandarea de a efectua o analiză a practicii cu privire la ridicarea excepțiilor de neconstituționalitate și a respectării de către instanțele de judecată a cerinței de verificare a sesizărilor sub aspectul întrunirii condițiilor indicate în Hotărârea Curții Constituționale nr. 2 din 09.02.2016 pentru interpretarea articolului 135 alin. (1) lit. a) și g) din Constituția Republicii Moldova. Curtea a considerat că o astfel de analiză va îmbunătăți calitatea excepțiilor de neconstituționalitate.
TITLUL IV. COOPERAREA EXTERNĂ
A. În anul 2019, judecătorii Curții Constituționale și asistenții judiciari au participat la o serie de evenimente importante în contextul întăririi relațiilor cu instituțiile din străinătate.
Astfel, în perioadele 6-12 iunie 2019 și 19-25 octombrie 2019, grupuri a câte patru asistenți judiciari de la Curtea Constituțională a Republicii Moldova au vizitat Curtea Constituțională a Republicii Letonia pentru a face un schimb de experiență profesională. Programul intens le-a oferit angajaților Curții posibilitatea de a se familiariza cu activitatea Curții Constituționale letone și de a studia în profunzime modelul leton de plângere constituțională, precum și de a analiza diverse metodologii utilizate în activitatea jurisdicțională a acestei Curți. Vizitele de studiu au fost organizate în cadrul Planului leton de cooperare pentru dezvoltare în anul 2019 la compartimentul „Transferul experienței letone către statele partenere”, fiind finanțate de către Guvernul leton.
Schimbul de experiență este un instrument valoros pentru promovarea cooperării și dialogului între Curțile Constituționale. Ambele părți au oportunitatea de a-și împărtăși experiența și de a-și dezvolta abilitățile profesionale, cooperarea fiind orientată spre atingerea obiectivelor de sporire a eficienței activității practice.
Pe 27 august 2019, Președintele Curții a avut o întrevedere cu ambasadorul Republicii Kazahstan, Excelența sa, domnul Samat Ordabayev. Cei doi și-au exprimat dorința de a menține și extinde relațiile fructuoase ale celor două țări pe planul colaborării instituționale în domeniul constituțional.
Pe 25 septembrie 2019, Președintele Curții Constituționale, domnul Vladimir Țurcan, i-a primit în vizită pe Ambasadorul Lituaniei în Moldova, Excelența sa, domnul Kęstutis Kudzmanas, și pe Șeful-adjunct al misiunii, ministrul consilier, domnul Andrej Didenko. Discuțiile s-au axat pe aspecte referitoare la continuarea bunei cooperări și a relațiilor de prietenie între Curtea Constituțională a Moldovei și Curtea Constituțională a Lituaniei. Ambasadorul Kęstutis Kudzmanas a menționat că Lituania va continua să sprijine oportunitățile de cooperare între cele două Curți.
În perioada 4-10 noiembrie 2019, o delegație formată din patru judecători ai Curții Constituționale a Republicii Moldova a efectuat o vizită de lucru la Riga, la invitația Curții Constituționale a Republicii Letonia. Pe durata vizitei, judecătorii au beneficiat de un schimb de experiență pe subiecte precum competența și funcțiile Curții Constituționale, etapele examinării cauzelor și metodele utilizate, relațiile dintre Curtea Constituțională și alte autorități publice, analiza și caracteristicile procesului de pregătire și executare a hotărârilor Curții Constituționale.
În perioada 21-22 noiembrie 2019, o altă delegație a Curții Constituționale a participat la lucrările unei conferințe internaționale organizate de Tribunalul Constituțional al Poloniei. Conferința a fost prilejuită de celebrarea unui centenar de la fondarea Departamentului drept penal din cadrul Comisiei Polone pentru Drept și Codificare. La eveniment au participat conducerea de vârf a Republicii Polone și delegați din peste 23 de state. În cadrul multiplelor paneluri, membrii delegației noastre au prezentat informații tematice și au participat la dezbateri.
În perioada 16-20 decembrie 2019, Președintele Curții Constituționale a efectuat o vizită la Brno, Republica Cehă, la invitația omologului său ceh, Pavel Rychetský. Cei doi oficiali au efectuat un schimb de opinii referitor la cadrul actual al cooperării moldo-cehe în domeniul dreptului constituțional atât pe plan bilateral, cât și în cadrul organizațiilor regionale și internaționale, și a abordat subiecte legate de structura, principiile de activitate și atribuțiile instituțiilor pe care le conduc. Un subiect aparte al discuției l-au constituit pregătirile pentru Congresul al XVIII-lea al Conferinței Curților Constituționale Europene, care va avea loc în perioada 26-29 mai 2020, la Praga. În timpul acestui Congres, Curtea Constituțională a Moldovei prin rotație va prelua de la Curtea Constituțională a Cehiei președinția organizației menționate pentru următorii trei ani.
La 23 octombrie 2019, Președintele Curții Constituționale a avut o întrevedere cu exponenții Reprezentanței din Moldova a „International Republican Institute din SUA” (IRI Moldova). Astfel, Președintele a luat cunoștință de Programul de facilitare și consolidare a reformelor în domeniul justiției, administrat de IRI Moldova. Scopul programului constă în perfecționarea capacităților Ministerului Justiției, Curții Constituționale, precum și a instanțelor de judecată privind comunicarea eficientă în domeniul reformelor implementate și al rezultatelor obținute în soluționarea problemelor civice, astfel încât în final să se obțină restabilirea încrederii cetățenilor în actul justiției. În acest context, Președintele Curții Constituționale și reprezentanții IRI Moldova au convenit asupra unei strânse colaborări în vederea desfășurării cu eficacitate a programului.
La 12 noiembrie 2019, Președintele Curții Constituționale a avut o întrevedere cu Christine Freilinger, Ambasadorul Republicii Austria în Republica Moldova. În cadrul discuțiilor a fost exprimată disponibilitatea judecătorilor constituționali din Moldova de a colabora cu colegii lor austrieci prin realizarea de schimburi de experiență și de practici, având în vedere că Austria a fost prima țară care a fondat o Curte Constituțională și a stabilit standardele dreptului constituțional pentru restul lumii.
B. Pe parcursul anului 2019, Curtea Constituțională a beneficiat de opiniile Comisiei de la Veneția, reconfirmându-se astfel cooperarea fructuoasă și durabilă dintre cele două instituții.
Pe 10 septembrie 2019, Președintele Curții Constituționale a Republicii Moldova a solicitat o opinie amicus curiae de la Comisia de la Veneția privind răspunderea penală a judecătorilor Curții Constituționale. În acest context, Comisiei de la Veneția i s-a cerut să răspundă la următoarele trei întrebări:
a) „Este garantată independența judecătorilor constituționali într-un stat guvernat de preeminența dreptului, în eventualitatea tragerii la răspundere (i.e. penală, administrativă etc.) pentru voturile și opiniile exprimate și pentru acțiunile întreprinse în exercitarea funcției lor?
b) Beneficiază judecătorii constituționali de imunitate pentru voturile și opiniile exprimate în exercitarea funcției după încheierea mandatului lor?
c) Care este autoritatea publică competentă să stabilească constituționalitatea/legalitatea unui act al Curții Constituționale, de vreme ce judecătorii constituționali se supun doar Constituției, iar actele lor sunt pronunțate în numele Republicii Moldova și sunt definitive?”
Drept urmare, Comisia de la Veneția a elaborat și a adoptat la cea de-a 121-a sesiune plenară (Veneția, 6-7 decembrie) opinia sa amicus curiae (Opinia nr. 967 / 2019 CDL-AD(2019)028).
Prin scrisoarea din 7 octombrie 2019, Președintele Curții Constituționale a Republicii Moldova a solicitat opinia amicus curiae a Comisiei de la Veneția în legătură cu un caz pendinte privind constituționalitatea unor prevederi ale Legii cu privire la Procuratură. Opinia a fost elaborată pe baza comentariilor raportorilor și a fost adoptată la cea de-a 121-a sesiune plenară a Comisiei de la Veneția (Veneția, 6-7 decembrie 2019).
Curtea Constituțională a Republicii Moldova a formulat, în adresa Comisiei de la Veneția, trei întrebări:
Întrebarea nr. 1: „Pot afecta competența Consiliului Superior al Procurorilor, în calitate de autoritate constituțională care garantează principiul independenței și imparțialității procurorilor, amendamentele recent adoptate privind procedura de preselecție, numire și demitere a Procurorului General interimar sau a noului Procuror General?”
Întrebarea nr. 2: „Prezintă pericol pentru principiul autoadministrării procurorilor modificarea componenței Consiliului Superior al Procurorilor astfel încât majoritatea membrilor săi să nu aibă calitatea de procuror? Este dezirabil ca Ministrul Justiției să fie membru al Consiliului Superior al Procurorilor?”
Întrebarea nr. 3:„Este compatibil cu bunele-practici europene anularea prin intermediul unei legi a unui concurs organizat de Consiliul Superior al Procurorilor pentru a propune un Procuror General și organizarea unui nou concurs pe baza noilor reguli stabilite de lege?”
Opiniile Comisiei de la Veneția enunțate supra au fost solicitate în contextul soluționării sesizărilor nr. 153b din 21.08.2019 și nr. 168a din 23.09.2019, asupra cărora Curtea se va pronunța ulterior.
Anexa nr.1:
Diagrama nr. 1

Diagrama nr. 2
Diagrama nr. 3

Diagrama nr. 4
Diagrama nr. 5
Diagrama nr. 6

Diagrama nr. 7

Diagrama nr. 8

Diagrama nr. 9

Diagrama nr. 10
Diagrama nr. 11

Diagrama nr. 12

Diagrama nr. 13

Diagrama nr. 14

Diagrama nr. 15

Diagrama nr. 16

Anexa 2:
HOTĂRÂRILE ȘI AVIZELE PRONUNȚATE DE CURTEA CONSTITUȚIONALĂ ÎN ANUL 2019
|
Nr. d/o |
Numărul și titlul actului |
Nr. sesizării |
|
1. |
Hotărârea nr. 1 din 18 ianuarie 2019 cu privire la aprobarea Raportului privind exercitarea jurisdicției constituționale în anul 2018 |
- |
|
2. |
Hotărârea nr. 2 din 18 ianuarie 2019 privind validarea unor mandate de deputat în Parlamentul Republicii Moldova (Pavel Ianeț, Eleonora Graur și Gheorghe Brașovschi, pe lista Partidului Democrat din Moldova, și Ivan Filimon și Ghenadie Morcov, pe lista Partidului Comuniștilor din Republica Moldova) |
Sesizările nr. 210e din 26.12.2018 și nr. 10e din 16.01.2019 |
|
3. |
Hotărârea nr. 3 din 18 ianuarie 2019 pentru controlul constituționalității unor prevederi din Legea nr. 1585 din 27 februarie 1998 cu privire la asigurarea obligatorie de asistență medicală și din Regulamentul privind acordarea/suspendarea statutului de persoană asigurată în sistemul asigurării obligatorii de asistență medicală (tratament egal la asigurarea obligatorie de asistență medicală în cazul părintelui care îngrijește patru sau mai mulți copii) |
Sesizarea nr. 201a din 13.12.2018 |
|
4. |
Hotărârea nr. 4 din 9 .03.2019 cu privire la confirmarea rezultatelor alegerilor parlamentare din 24 februarie 2019 și la validarea mandatelor deputaților aleși |
Sesizarea nr. 48e din 04.03.2019 |
|
5. |
Hotărârea nr. 5 din 14.03.2019 cu privire la confirmarea rezultatelor referendumului republican consultativ din 24 februarie 2019 |
Sesizarea nr. 47d din 04.03.2019 |
|
6. |
Hotărârea nr. 6 din 19 martie 20019 privind excepția de neconstituționalitate a articolului 265 alin. (2) din Codul de procedură penală (contestarea refuzului organului de urmărire penală de a primi plângerea sau denunțul privind comiterea unei infracțiuni) |
sesizarea nr. 8g din 14.01.2019 |
|
7. |
Hotărârea nr. 7 din 19 martie 2019 privind excepția de neconstituționalitate a unor prevederi din articolul 353 alin. (1) din Codul de procedură civilă (lipsa unei căi de atac împotriva încheierii de respingere a obiecțiilor debitorului) |
Sesizarea nr. 7g din 11.01.2019 |
|
8. |
Hotărârea nr. 8 din 5 aprilie 2019 privind excepția de neconstituționalitate a unor prevederi din articolul 162 alin. (2) din Codul de executare (termenul de decădere din dreptul de a contesta actele executorului judecătoresc) |
Sesizarea nr. 30g din 14.02.2019 |
|
9. |
Hotărârea nr. 9 din 8 aprilie 2019 pentru controlul constituționalității articolului 25 alin. (6) din Legea nr. 278 din 14 decembrie 2007 privind controlul tutunului (interdicția comercializării produselor din tutun în apropierea instituțiilor de învățământ și a instituțiilor medico-sanitare) |
Sesizarea nr. 52a din 13.03.2019 |
|
10. |
Hotărârea nr. 10 din 8 aprilie 2019 privind excepția de neconstituționalitate a unor prevederi din articolul 5 din Legea nr. 188 din 10 iulie 2008 privind amnistia în legătură cu declararea anului 2008 An al Tineretului (pretinsa discriminare a bărbaților condamnați la închisoare care au copii în vârstă de până la 8 ani) |
Sesizarea nr. 34g din 20.02.2019 |
|
11. |
Hotărârea nr. 11 din 26 aprilie 2019 pentru interpretarea prevederilor articolelor 61 și 72 din Constituție (modificarea sistemului electoral) |
Sesizarea nr. 81b din 19.04.2019 |
|
12. |
Hotărârea nr. 12 pentru interpretarea articolului 98 în coroborare cu articolele 64 și 85 din Constituția Republicii Moldova (desemnarea candidatului la funcția de Prim-ministru) |
Sesizarea nr. 84b din 23.04.2019 |
|
13. |
Hotărârea nr. 13 din 8 iunie 2019 pentru interpretarea articolelor 63 și 85 din Constituția Republicii Moldova (dizolvarea Parlamentului) |
Sesizarea nr. 110b din 07.06.2019 |
|
14. |
Hotărârea nr. 14 din 8 iunie 2019 pentru controlul constituționalității actelor legislative adoptate de către Parlamentul de legislatura a X-a pe 8 iunie 2019 (formarea organelor de lucru ale Parlamentului și alegerea Președintelui de legislatura a X-a) |
Sesizarea nr. 111a din 08.06.2019 |
|
15. |
Hotărârea nr. 15 din 8 iunie 2019 pentru controlul constituționalității decretelor Președintelui Republicii Moldova din 8 iunie 2019 privind desemnarea candidatului la funcția de Prim-ministru al Republicii Moldova și privind numirea Guvernului Republicii Moldova (decretele privind desemnarea candidatului la funcția de Prim-ministru și numirea Guvernului) |
Sesizarea nr. 112a din 08.06.2019 |
|
16. |
Hotărârea nr. 16 din 15 iunie 2019 pentru revizuirea Deciziei Curții Constituționale nr. 83 din 7 iunie 2019, a Hotărârii Curții Constituționale nr. 13 din 8 iunie 2019, a Hotărârii Curții Constituționale nr. 14 din 8 iunie 2019, a Hotărârii Curții Constituționale nr. 15 din 8 iunie 2019, a Avizului Curții Constituționale nr. 1 din 9 iunie 2019 și a Avizului Curții Constituționale nr. 2 din 9 iunie 2019 (revizuirea propriei jurisprudențe) |
Demersul plenului Curții Constituționale din 15.06.2019 |
|
17. |
Hotărârea nr. 17 din 23 august 2019 privind validarea unor mandate de deputat în Parlamentul Republicii Moldova (Ruxanda Glavan, pe lista Partidului Democrat din Moldova, Serghei Cataranciuc, pe lista Blocului electoral „ACUM Platforma DA și PAS", și Igor Himici, pe lista Partidului politic „Șor") |
Sesizările nr. 150e din 08.08.2019 și nr. 154e din 21.08.2019 |
|
18. |
Hotărârea nr. 18 din 12 septembrie 2019 privind validarea unor mandate de deputat în Parlamentul Republicii Moldova (Alla Darovannaia și Anatolie Labuneț, pe lista Partidului politic „Partidul Socialiștilor din Republica Moldova") |
Sesizarea nr. 162e din 10.09.2019 |
|
19. |
Hotărârea nr. 19 din 24 septembrie 2019 pentru controlul constituționalității unor prevederi din Legea nr. 156 din 14 octombrie 1998 privind sistemul public de pensii (stagiul de cotizare pentru îngrijitorul persoanei cu dizabilitate severă) |
Sesizarea nr. 98a din 18.05.2019 |
|
20. |
Hotărârea nr. 20 din 26 septembrie 2019 privind excepția de neconstituționalitate a unor prevederi din articolul 214 alin. (8) din Codul administrativ și a articolului 111 alin. (4) din Legea nr. 548 din 21 iulie 1995 cu privire la Banca Națională a Moldovei (suspendarea executării actelor BNM) |
Sesizarea nr. 99g din 20.05.2019 |
|
21. |
Hotărârea nr. 21 din 3 octombrie 2019 pentru controlul constituționalității unor prevederi din Legea nr. 270 din 23 noiembrie 2018 privind sistemul unitar de salarizare în sectorul bugetar (remunerarea membrilor Consiliului Superior al Magistraturii aleși din rândul profesorilor titulari de drept) |
Sesizarea nr. 64a din 29.03.2019 |
|
22. |
Hotărârea nr. 22 din 8 octombrie 2019 privind excepția de neconstituționalitate a unor prevederi din articolul 61 alin. (1) din Codul de executare (prerogativa executorului judecătoresc în procedura executării silite) |
Sesizarea nr. 152g din 20.08.2019 |
|
23. |
Hotărârea nr. 23 din 10 octombrie 2019 pentru controlul constituționalității unor prevederi din Legea nr. 172 din 27 iulie 2018 pentru modificarea unor acte legislative și din Legea nr. 288 din 15 decembrie 2017 cu privire la modificarea şi completarea unor acte legislative (amplasarea magazinelor duty-free) |
Sesizările nr. 142a din 16.10.2018 și nr. 155a din 06.11.2018 |
|
24. |
Hotărârea nr. 24 din 17 octombrie 2019 privind controlul constituționalității unor prevederi din articolele 189 alin. (3) lit. f), 307 alin. (2) lit. c), 327 alin. (2) lit. c), 329 alin. (1) și alin. (2) lit. b) și din articolul 335 alin. (11 ) din Codul penal (critica noțiunii de „urmări grave" din cadrul unor prevederi ale legii penale) |
Sesizările nr. 151g din 30.10.2018, nr. 172g din 21.11.2018, nr. 174g din 22.11.2018, nr. 175g din 22.11.2018, nr. 183g din 28.11.2018, nr. 186g din 03.12.2018, nr. 189g din 03.12.2018, nr. 191g din 05.12.2018, nr. 193g din 06.12.2018, nr. 198g din 11.12.2018, nr. 200g din 13.12.2018, nr. 203g din 17.12.2018, nr. 211g din 27.12.2018, nr. 212g din 27.12.2018, nr. 2g din 02.01.2019, nr. 21g din 01.02.2019, nr. 35g din 20.02.2019, nr. 49g din 05.03.2019, nr. 62g din 29.03.2019, nr. 105g din 29.05.2019, nr. 109g din 05.06.2019, nr. 120g din 20.06.2019, nr. 140a din 26.07.2019 și nr. 159g din 05.09.2019 |
|
25. |
Hotărârea nr. 25 din 29 octombrie 2019 pentru controlul constituționalității Legii nr. 17 din 15 februarie 2019 pentru modificarea articolului 1 din Legea nr. 26/2010 privind Zona Economică Liberă „Bălți" (angajarea răspunderii Guvernului) |
Sesizarea nr. 161a din 09.09.2019 |
|
26. |
Hotărârea nr. 26 din 31 octombrie 2019 privind confirmarea rezultatelor alegerilor parlamentare noi în circumscripțiile electorale uninominale nr. 17, nr. 33, nr. 48 și nr. 50 din 20 octombrie 2019 și validarea mandatelor deputaților aleși (Ghenadie Verdeș, pe lista Partidului Democrat din Moldova, Vasile-Andrei Năstase și Galina Sajin, pe lista Blocului electoral „ACUM Platforma DA și PAS", și Vitalii Evtodiev, pe lista partidului politic „Partidul Socialiștilor din Republica Moldova") |
Sesizarea nr. 190e din 25.10.2019 |
|
27. |
Hotărârea nr. 27 din 31 octombrie 2019 pentru controlul constituționalității articolelor 37 din Legea cu privire la Curtea Constituțională, 27 din Legea cu privire la Curtea Supremă de Justiție și 4 din Legea cu privire la organizarea și funcționarea Curții de Conturi (autonomia financiară a autorităților independente) |
Sesizarea nr. 46a din 04.03.2019 |
|
28. |
Hotărârea nr. 28 din 21 noiembrie 2019 privind validarea unui mandat de deputat în Parlamentul Republicii Moldova (Mihail Paciu, pe lista partidului politic „Partidul Socialiștilor din Republica Moldova") |
Sesizarea nr. 205e din 18.11.2019 |
|
29. |
Hotărârea nr. 29 din 12 decembrie 2019 privind excepția de neconstituționalitate a articolului 16 alin. (9) din Legea nr. 180 din 26 iulie 2018 privind declararea voluntară și stimularea fiscală (accesul la informațiile privind declararea voluntară a bunurilor) |
Sesizarea nr. 106g din 30.05.2019 |
|
30. |
Hotărârea nr. 30 din 19 decembrie 2019 privind validarea unui mandat de deputat în Parlamentul Republicii Moldova (Radu Rebeja, pe lista Partidului Democrat din Moldova) |
Sesizarea nr. 220e din 16.12.2019 |
|
31. |
Hotărârea nr. 31 din 27 decembrie 2019 privind validarea unor mandate de deputat în Parlamentul Republicii Moldova (Marina Radvan, pe lista Partidului politic „Partidul Socialiștilor din Republica Moldova", și Virgiliu Pâslariuc, pe lista Blocului electoral „ACUM Platforma DA și PAS") |
Sesizarea nr. 232e din 27.12.2019 |
|
32. |
Avizul nr. 1 privind constatarea circumstanțelor care justifică interimatul funcției de Președinte al Republicii Moldova pentru exercitarea obligației constituționale de dizolvare a Parlamentului și de stabilire a datei alegerilor parlamentare anticipate |
Sesizarea nr. 113f din 08.06.2019 |
|
33. |
Avizul nr. 2 privind constatarea circumstanțelor care justifică dizolvarea Parlamentului |
Sesizarea nr. 114f din 09.06.2019 |







